EasyManua.ls Logo

Varian ProStar - Star WS Control of ProStar 210;218 Pumps, 310 UV Detector, and 410 AutoSampler

Default Icon
46 pages
Print Icon
To Next Page IconTo Next Page
To Next Page IconTo Next Page
To Previous Page IconTo Previous Page
To Previous Page IconTo Previous Page
Loading...
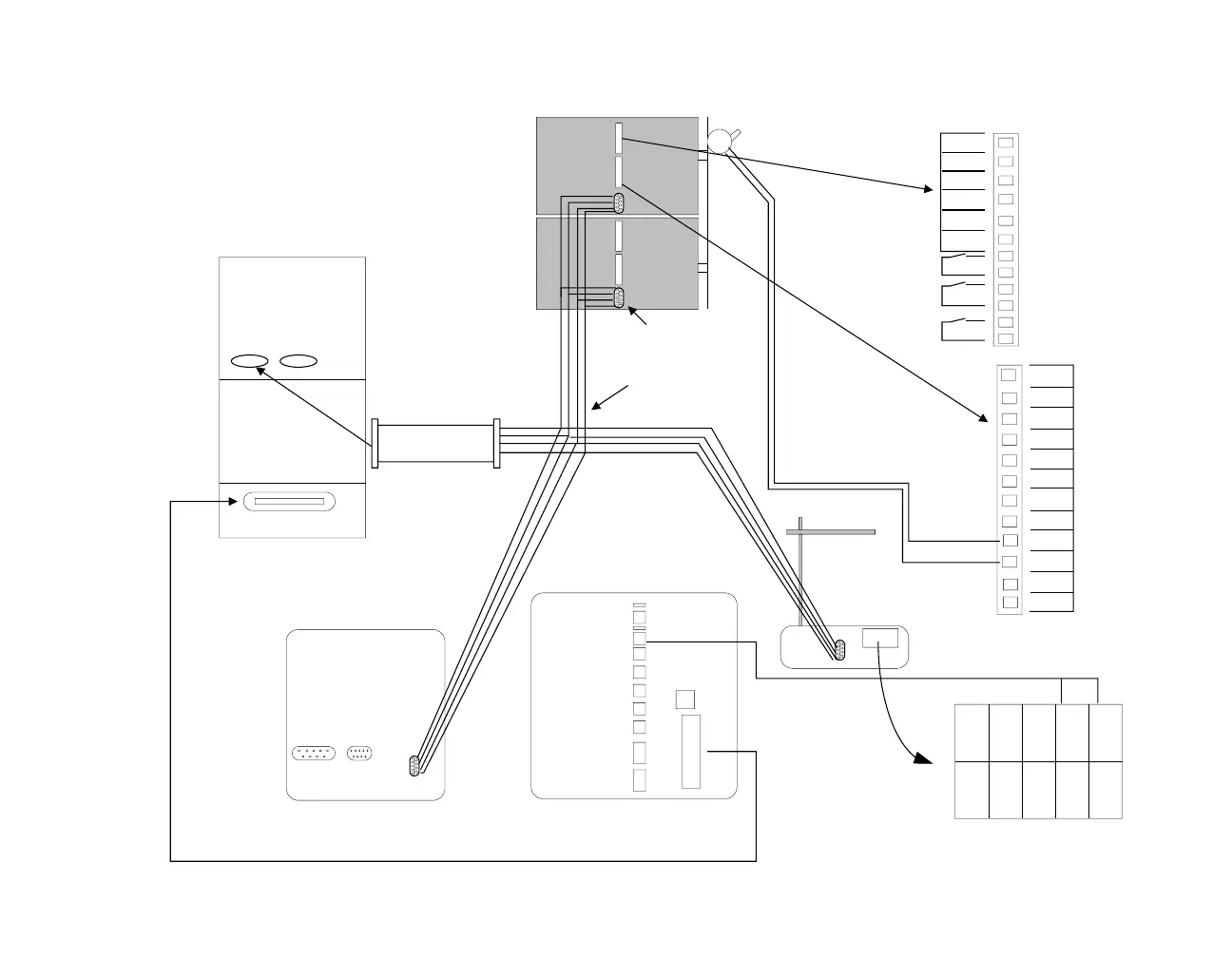
9-Pin connectors
serial communication ribbon
Back connectors for ProStar 210/218
(to internal CIM)
3
1
2
ANALOG
OUT GRD
INTGR 1
HI
INTGR 1
LOW
INTGR 1
GRD
CHASSI
S GRD
ANALOG
OUT
AUX
+5V
AUX
GND
STOP
D GRD
HOLD
D GRD
TRANSFER
D GRD
INJECT
D GRD
MARK
D GRD
INJECT
ADVANCE
PEAK
A-GND
ANALOG
RACK
EVT MARK
+13VDC
GND
CHASSIS
OUTPUTS INPUTS
1 2 3 4 5
7725i
ProStar 701
comm1
comm2
03-935462-91
CPU
P1 cable P2 cable
ProStar 410 AutoSampler
ProStar
210/218
Pumps
1v 10V
1mV 10mV
Data system
output 2AUFS
Chart recorder
Output
Peak sensing relay
Device Address
Relay 1
Relay 2
Relay 3
Relay 4
J9
J10
Syn Signal
Connected to GPIB
slot in the CPU using
cable P/N 81-
839700-00
ProStar 310 UV Detector
GPIB Interface
connected to
comm1 or
comm2
Star WS Control
of ProStar 210/218 Pumps,
310 UV Detector, and 410 AutoSampler
3

Related product manuals