EasyManua.ls Logo

Varian ProStar - Page 32

Default Icon
46 pages
Print Icon
To Next Page IconTo Next Page
To Next Page IconTo Next Page
To Previous Page IconTo Previous Page
To Previous Page IconTo Previous Page
Loading...
INJECT
ADVANCE
PEAK
A-GND
ANALOG
RACK
EVT MARK
+13VDC
GND
CHASSIS
OUTPUTS INPUTS
12345
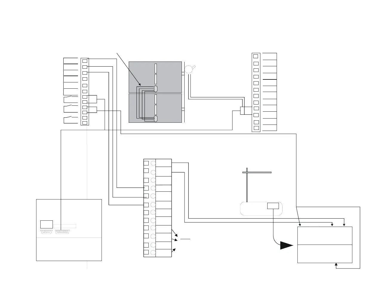
210/215/218 Pump (Master), 320 UV
Detector, and 400 AutoSampler
ProStar 701
Position sensing
switch of Rheodyne
manual injector is
connected to Start In
210/215/218 Pump
Sync cable for
ProStar 400
AutoSamplers
0393516201
ProStar 320 UV-Detector
ProStar 400 AutoSampler
3
1
2
ANALOG
OUT GRD
INTGR 1
HI
INTGR 1
LOW
INTGR 1
GRD
CHASSIS
GRD
ANALOG
OUT
AUX
+5V
AUX
GND
STOP
D GRD
HOLD
D GRD
TRANSFER
D GRD
INJECT
D
GRD
MARK
D GRD
Shielded cable
R007200141
Extension cable
R000815107
Shielded cable
R007200141
REC HI
REC
LOW
REC
GRD
INT HI
INIT
LOW
INIT
GRD
EXT
WAVE HI
EXT WAVE
LOW
LAMP
ON/OFF
AUTO
ZERO
D GRD
EVENT
MARK
Shielded cable
R007200141
CONTROL I/O
COMM
PORT
NOTE
: Lamp ON/OFF,
autozero can be connected to
Relay 2 & 3 respectively of the
ProStar 220/230/240 pump
using the cable 02-001594-00.
Detail
32

Related product manuals