EasyManua.ls Logo

Varian ProStar - Page 46

Default Icon
46 pages
Print Icon
To Previous Page IconTo Previous Page
To Previous Page IconTo Previous Page
Loading...
INJECT
ADVANCE
PEAK
A-GND
ANALOG
RACK
EVT MARK
+13VDC
GND
CHASSIS
OUTPUTS INPUTS
12345
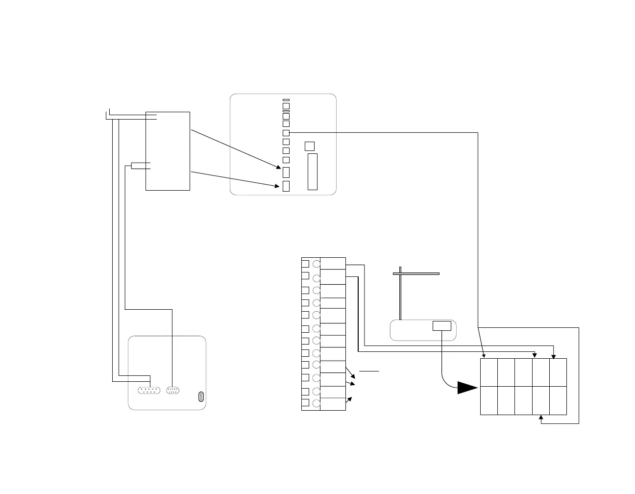
ProStar 220/230/240 Pump (Master), 320
UV Detector, and 410 AutoSampler
ProStar 701
ProStar 320 UV-Detector
back plate
Start In -
Start In +
Ready In -
Ready In +
Fault In -
Fault In +
Gnd
Gnd
J9
Start Out -
Start Out +
Ready Out -
Ready Out +
Fault Out -
Fault Out +
Ready In enable
+5V
J10
Signal Cable
02-001954-00
Position sensing
switch of Rheodyne
manual injector is
connected to Start In
ProStar 220/230/240 Pump
REC HI
REC
LOW
REC
GRD
INT HI
INIT
LOW
INIT
GRD
EXT
WAVE HI
EXT WAVE
LOW
LAMP
ON/OFF
AUTO
ZERO
D GRD
EVENT
MARK
NOTE: Lamp ON/OFF,
autozero can be
connected to Relay 2 & 3
respectively of the ProStar
220/230/240 pump using
the cable 02-001594-00.
1v
10V (switch)
1mV 10mV (switch)
Data system
output 2AUFS
Chart recorder
Output
Peak sensing relay
Device Address
Relay 1
Relay 2
Relay 3
Relay 4
J9
J10
Syn Signal
ProStar410 AutoSampler
Clear +ve
Black -ve
Detail
Sync cable for
ProStar 410
0393516301
P1
cable
P2
cable
46

Related product manuals