EasyManua.ls Logo

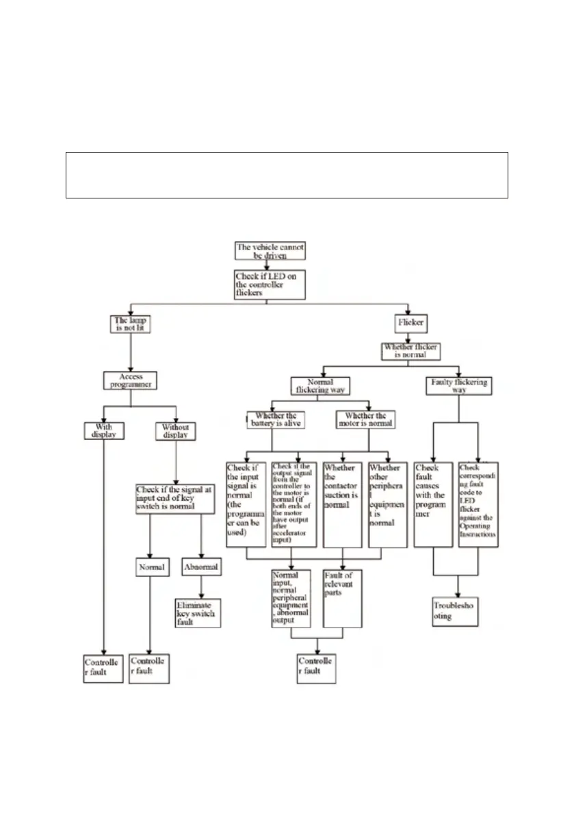
VENOM D - Controller Maintenance Process; Curtis AC Controller Troubleshooting Flowchart

VENOM D
30 pages
Print Icon
To Next Page IconTo Next Page
To Next Page IconTo Next Page
To Previous Page IconTo Previous Page
To Previous Page IconTo Previous Page
Loading...
. Controller assembly drawing
Controller Maintenance Process
Curtis AC controller
WWW.VENOM-EV.COM