EasyManua.ls Logo

Vertiv Tech NetSure 731 A41-S2 - Page 44

Default Icon
44 pages
Print Icon
To Previous Page IconTo Previous Page
To Previous Page IconTo Previous Page
Loading...
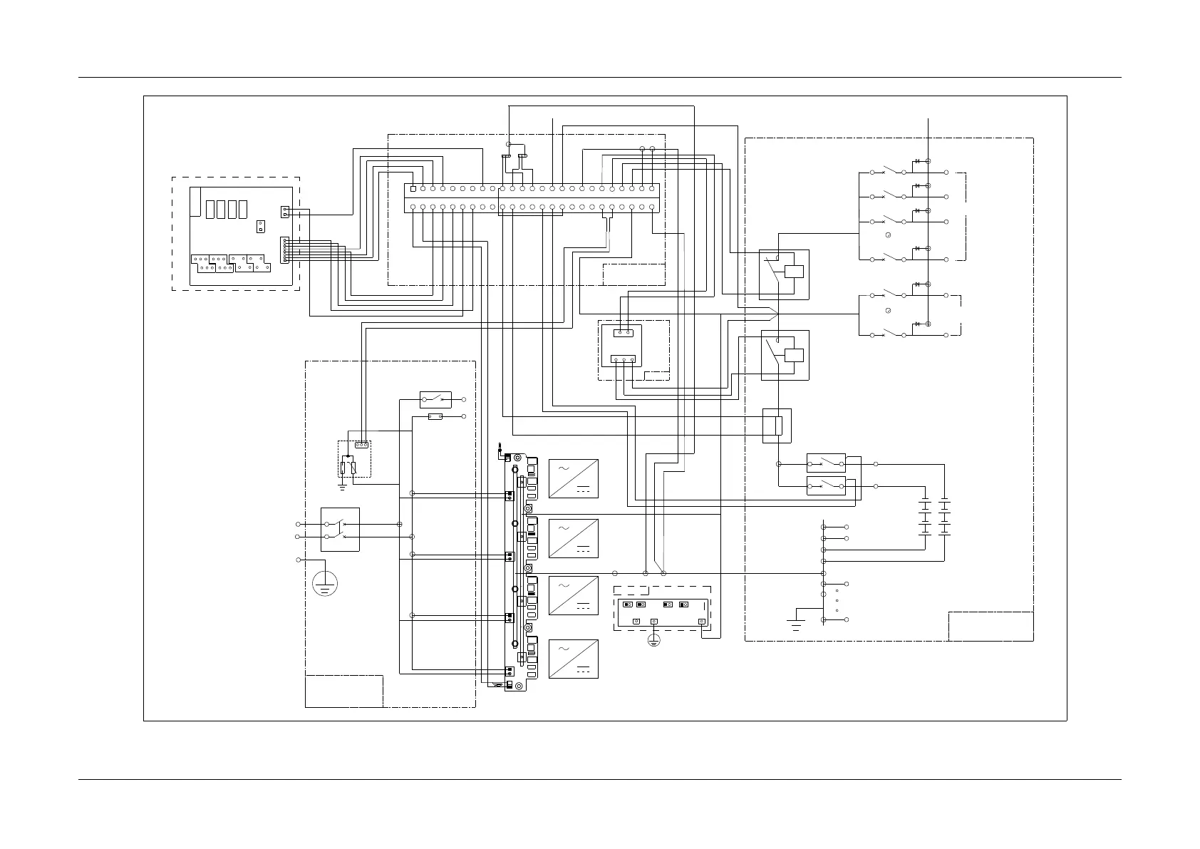
Appendix 4 Schematic Diagram 36
NetSure 731 A41 Subrack Power System User Manual
QFB2
H4
RS1
QFD12
PL
H3
H2
H1
KMD1
NPL
KMD2
N
QFA1
L
N
L
QFA2
SPD1
PE
1
2
3
4
L
N
PE
COM
NC
NO
1
2
Terminal
H5
DC-
DC-
L N
L N
L N
L N
J2
J1
J4
J3
H2
H1
J13
J11
H3
H4
DC+
U1
U2 DC+
DC-J12
U3
DC+
U4
DC+
DC-
J14
U11
U12
U13
U14
DC-
DC+
J41
CAN+
CAN-
J42
CAN +
CAN -
2
1
1
2
3
4
5
6
7
8
9
10
11
12
13
14
15
16
17
18
19
20
21
22
23
24
25
26
27
28
29
30
31
32
33
34
35
36
37
38
39
40
41
42
43
44
45
46
47
48
49
50
CAN-
CAN+
X5-1
J6
J3
J7
J5
J1 J2 J4
v-
v+
PE
DCSPD
12
QFB1
12
X6-1
W2453X1
J6
21
J3
1+ 1-
2+
2-
J8
1
8
J7
1
2
J4
3+
3-
4+ 4-
DO3
DO4
DO1
DO2
12
QFD9
12
QFD8
12
QFD3
12
QFD2
12
QFD1
12
2
J2
1
2
3
J1
1
2
1
2
1
1
2
DC+
DC-
W34C3C1
PD2
1D1
1D2
1D3
1D8
1D9
1D12
AC output
Class C SPD
Main input
AC Distribtion Unit
DC Distribtion Unit
LLVD Contactor
BLVD Contactor
Battery 1
Battery 2
Positive Busbar
Controller M221S
Figure 12 Schematic diagram of NetSure 731 A41-S2

Related product manuals