EasyManua.ls Logo

Volvo D13 - ENGINE OVERVIEW

Volvo D13
36 pages
Print Icon
To Next Page IconTo Next Page
To Next Page IconTo Next Page
To Previous Page IconTo Previous Page
To Previous Page IconTo Previous Page
Loading...
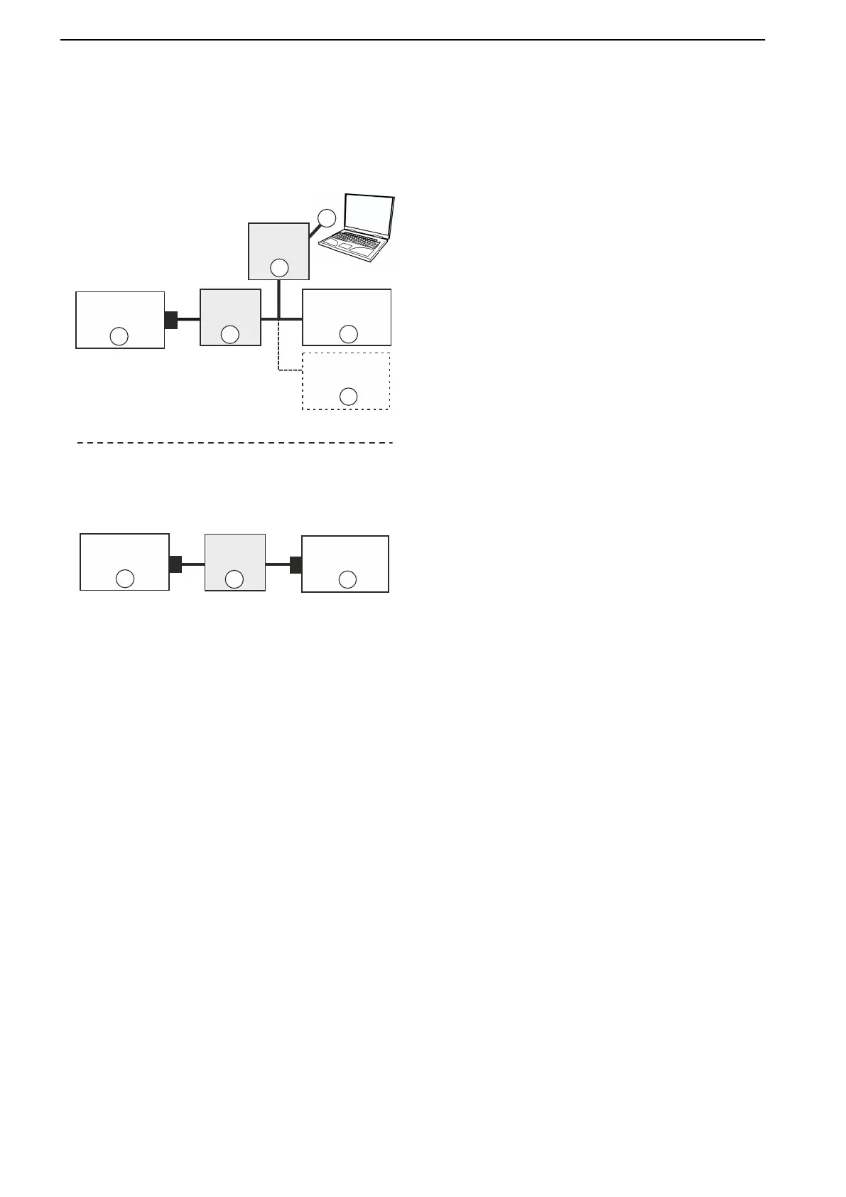
Engine control interface
CAN bus interface
OEM control system
Volvo Penta marine engines are controlled via a CAN
bus interface using SAE J1939.
OEM designed control systems must apply to SAE
J1939 standards with additional Volvo proprietary
messages using Data bus links SAE J1708 / J1587.
1 Control system
2 8-pin engine connector
3 6-pin diagnostic connector
4 Aftermarket tools
5 EMS
6 Power module
5
EMS
6
2
5
1
1
4
3
2
8-pin
engine
connector
Power
module
Control
system
6-pin
diagnostic
connector
Control
system
8-pin
engine
connector
EMS
OEM
SAE J1708 / J1587
Volvo Penta
SAE J1939
P0021263
CAN communication overview solutions.
Engine control interface, CAN bus interface
4 47706587 05-2015 © AB VOLVO PENTA

Other manuals for Volvo D13

Related product manuals