EasyManua.ls Logo

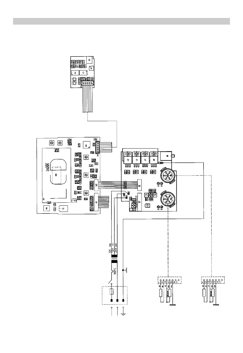
Weller WD2M - WD2 M Circuit Diagram

Weller WD2M
21 pages
Print Icon
To Next Page IconTo Next Page
To Next Page IconTo Next Page
To Previous Page IconTo Previous Page
To Previous Page IconTo Previous Page
Loading...
1
1
8
8
WD2M Circuit Diagram
English