EasyManua.ls Logo

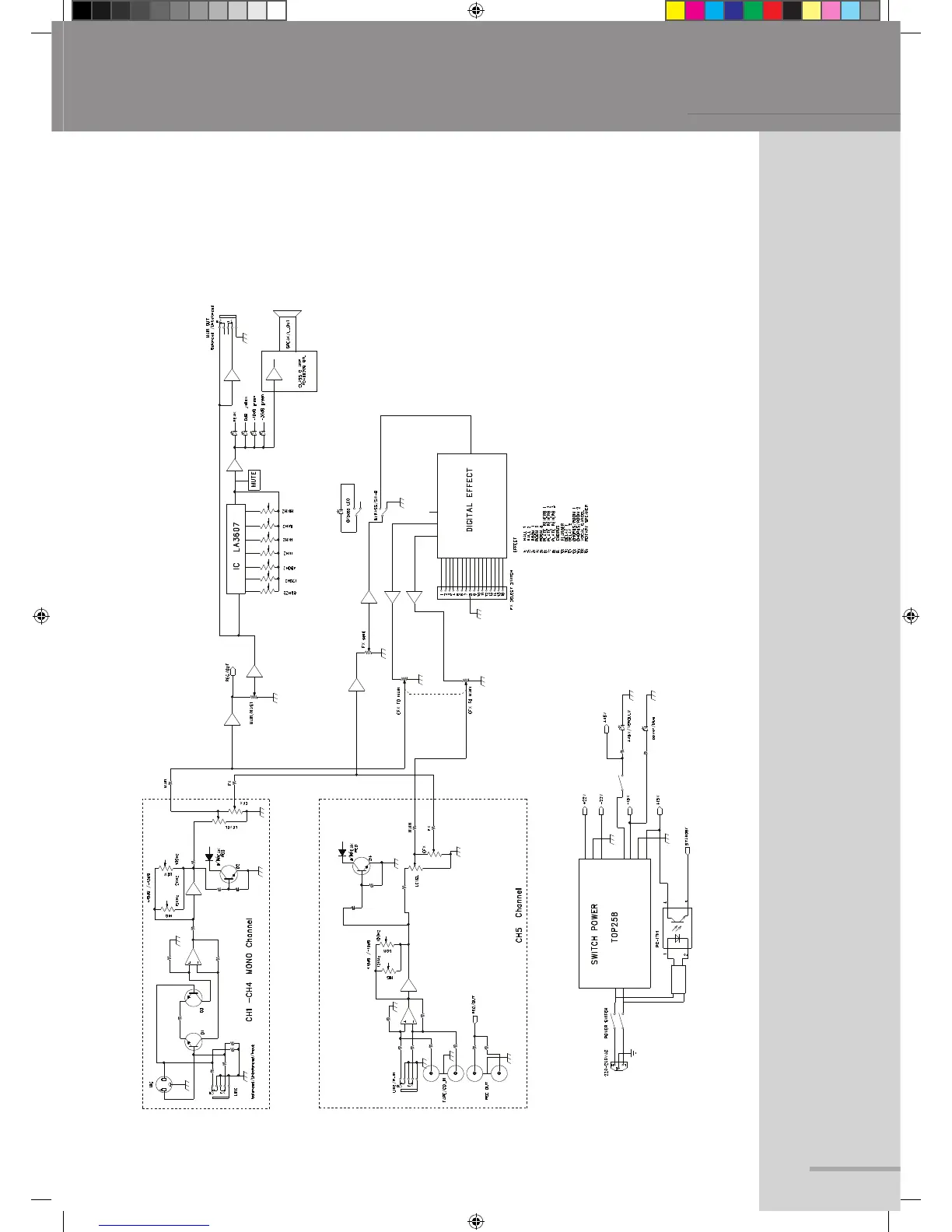
Wharfedale Pro PMX Series - PMX500 Block Diagram

Wharfedale Pro PMX Series
20 pages
Print Icon
To Next Page IconTo Next Page
To Next Page IconTo Next Page
To Previous Page IconTo Previous Page
To Previous Page IconTo Previous Page
Loading...
PMX
Powered Mixer
PMX500 BLOCK DIAGRAM
14
PMX Series User Manual.indd 15 2010-12-17 15:23:51

Related product manuals