EasyManua.ls Logo

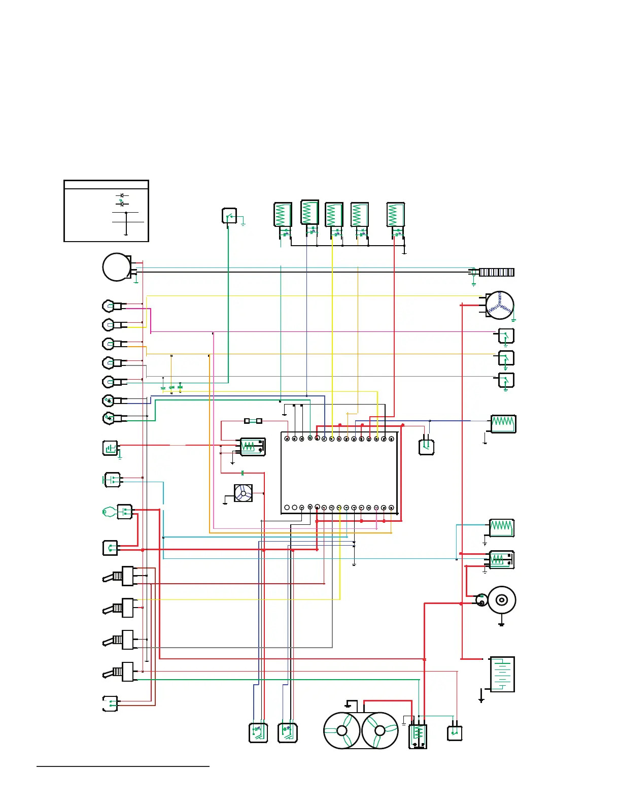
WSE WARRIOR 3050 - Wiring Diagram for Pumps with a Deutz BF4 M 1013 C Engine

WSE WARRIOR 3050
61 pages
Print Icon
To Next Page IconTo Next Page
To Next Page IconTo Next Page
To Previous Page IconTo Previous Page
To Previous Page IconTo Previous Page
Loading...
35
Western Shotcrete Equipment, Inc.
2.5 Wiring Diagram for pumps with a Deutz BF4M 1013C Engine