EasyManua.ls Logo

Yamaha Disklavier E3 Series - Piano Information Details; System Connection & Versions; Model & Key Drive Information; Pedal & Odometer Data

Yamaha Disklavier E3 Series
52 pages
Print Icon
To Next Page IconTo Next Page
To Next Page IconTo Next Page
To Previous Page IconTo Previous Page
To Previous Page IconTo Previous Page
Loading...
22
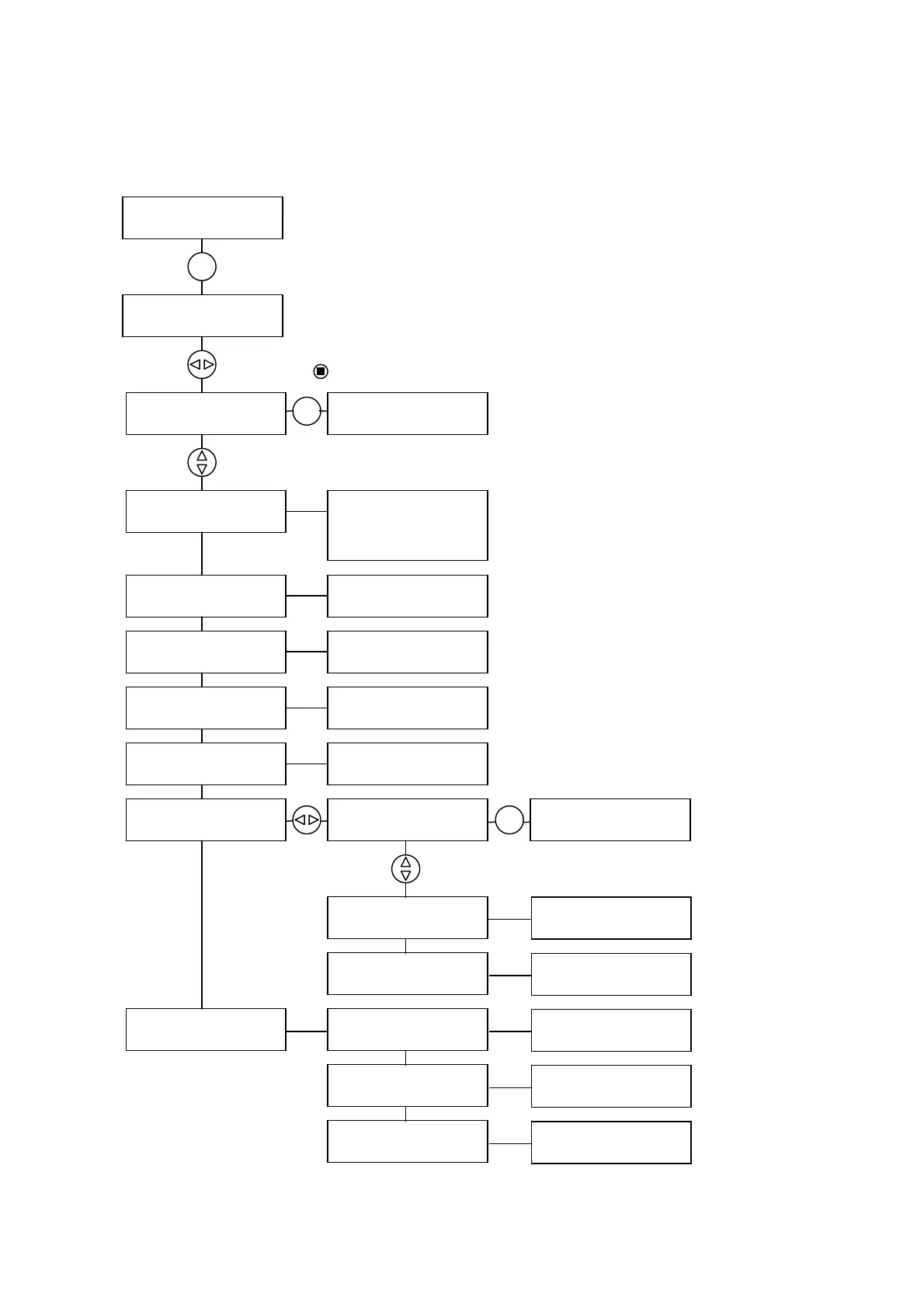
1) Piano information
Piano Service Center
CSP-E3 Ver2.02
UP HS S (ENT)
ENT
1.Piano Information
2.Test Play
3.Piano Calibration ↓
1-1.System Connection
1-2.Program Versions
1-3.Model Setting
ENT
ASIC OK/ KD PDLLine OK
KD:5V OK, 33V OK,48V OK
KS OK
1-1.System Connection
1-2.Program Versions
1-3.Model Setting
CSP-E3 V2.02
KS:Ver1.00 HS:Ver0.90
H8 on CSP: Ver1.10
LOADER Ver1.00
Flash In/Out Ver1.00
1-1.System Connection
1-2.Program Versions
1-3.Model Setting
UP HS S
[+][-] to select model
[REC] to save data
1-2.Program Versions
1-3.Model Setting
1-4.Key Drive Info
[KeyDrive information]
48V:OK 5V:OK 3.3V:OK
LINE:OK T:27.9 ASIC:OK
1-3.Model Setting
1-4.Key Drive Info
1-5.Pedal Info
[ PEDAL Information ]
Loud 28C / Soft 28C
1-4.Key Drive Info
1-5.Pedal Info
1-6.Piano Odometer
[odometer]playIplayback
----+---------+---------
1ke
y
I 30I 2721
1-5.Pedal Info
1-6.Piano Odometer
1-7.Log View
1-7-1.All Errors
1-7-2.All Warnings
1-7-3.Copy Log to USB
ENT
No data
1-7-1.All Errors
1-7-2.All Warnings
1-7-3.Copy Log to USB
No data
1-7-1.All Errors
1-7-2.All Warnings
1-7-3.Copy Log to USB
Now copying data
Done
1-6.Piano Odometer
1-7.Log View
1-8.Clear History
1-8-1.Clear Odometer
1-8-2.Clear Log
1-8-3.Clear All Data
1-8-1.Clear Odometer
SURE? (PLAY,STOP)
1-8-1.Clear Odometer
1-8-2.Clear Log
1-8-3.Clear All Data
1-8-1.Clear Odometer
1-8-2.Clear Log
1-8-3.Clear All Data
1-8-2.Clear Log
SURE? (PLAY,STOP)
1-8-3.Clear All Data
SURE? (PLAY,STOP)
Indicates connection of each unit
ASIC(PWM on KD Board):CSP to KD
KD-PDL: Key Drive to Pedal Drive
KD 5V, 33V, 48V: Power Supply
KS: Key Sensor.
Indicates version numbers.
Indicates CSP Version No.
Piano type(GP/UP), and sensor type(KS/HS) is set automatically.
Indicates piano type(GP/UP), and sensor
type(KS/HS) .
This parameters is set automatically.
Indicates power voltage, unit temperature,
and connection
Indicates tem
p
erature of the
p
edal drive unit
Indicates using condition.
Key/Pedal: play and playback times
Running total time.
1-7-1,1-7-2
Indicates all errors
and all warnings
Copies logs to USB memory.
1-8-1, 2, 3
Clears the odometer,
logs, or both data.
[Play/Pause]:to clear
[Stop]:to cancel
35

Related product manuals