EasyManua.ls Logo

Yamaha Disklavier E3 Series - Piano Calibration Procedures; Standard Calibration Steps; Pedal Half Point Adjustment; Full Calibration Steps

Yamaha Disklavier E3 Series
52 pages
Print Icon
To Next Page IconTo Next Page
To Next Page IconTo Next Page
To Previous Page IconTo Previous Page
To Previous Page IconTo Previous Page
Loading...
24
3) Piano calibration
3)-1.Calibration - standard
3)-2. Pedal HP adjust
3)-3. Calibration - Full
3-1.Calibration – Std
3-2.Pedal HP Adjust
3-3.Calibration
Full ↓
ENT
[ HALF POINT ADJUST ]
[+/-]:adjust [REC]:save
Half Point : 0215
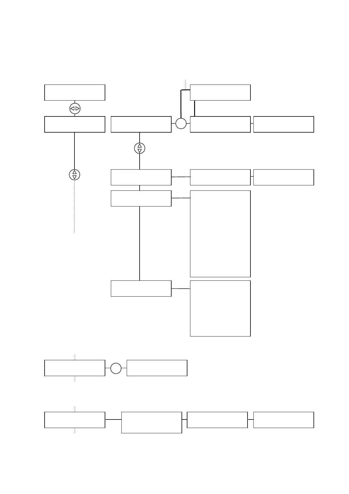
1.Piano Information
2.Test Play
3.Piano Calibration
3-1.Calibration – Std
3-2.Pedal HP Adjust
3-3.Calibration
Full ↓
3-1-1.Cal Std in Series
3-1-2.SensorCalibration
3-2-3.Pedal Calibration↓
Executing…
Wait a minute
[Calibration in Series]
Finished!
3-1-1.Cal Std in Series
3-1-2.SensorCalibration
3-1-3.Pedal Calibration↓
SENSOR MEAJURE
Executing…
Wait a minute
Completed.
3-1-1.Cal Std in Series
3-1-2.SensorCalibration
3-1-3.Pedal Calibration
[LOUD CALIBRATION]
Calibration : START
Calibration : END
Loud Stroke : 0585
Stroke Check : OK
[SOFT PEDAL CALIBRATION]
Calibration : START
Calibration : END
Soft Stroke : 0669
Stroke Check : OK
[HALF POINT CALIBRATION]
Calibration : START
Calibration : END
Load at Rest pos : 0143
Load at Half pos : 0325
Load at End pos : 0384
Flash Write : OK
Calibration : All OK
3-1-2.SensorCalibration
3-1-3.Pedal Calibration
3-1-4.Key Drive Std
[KD calibration]
Model : E3 KS
All key : ON pedal=off
Start
Writing data to flash…
All key -> OK
All key : OFF
Start
Writing data to flash…
All key -> OK
ENT
Calibrates E3’s sensors and drive units condition to
match with the piano condition.
The sensor calibration, pedal calibration, and key
drive calibration are executed in series. (same as
3- 1-2, 3-1-3, 3-1-4)
A
djust the half point timing to be 1.5sec.after
playing chord.
[+][-] or dial : to adjust [REC]: to save data
3-1.Calibration – Std
3-2.Pedal HP Adjust
3-3.Calibration
Full
Executing…
Wait a minute
[ Calibration – Full ]
Finished!
3-3-1.Cal-Ful in Series
3-3-2.SensorCalibration
3-3-3.Pedal Calibration
3-3-4.Key Drive Full
[ Pedal MIDI 7F Adjust ]
DEPRESS Loud/Soft pedal
Full
y
. and PUSH [REC]
Depress loud/soft pedal fully, and push [REC]
button
46F#,50A# are played.
(Till pedals are depressed )
This operation needed only upright piano
37

Related product manuals