EasyManua.ls Logo

Yamaha MTX3 - Block Diagram

Yamaha MTX3
28 pages
Print Icon
To Next Page IconTo Next Page
To Next Page IconTo Next Page
To Previous Page IconTo Previous Page
To Previous Page IconTo Previous Page
Loading...
Appendix
MTX3 Owner’s Manual
24
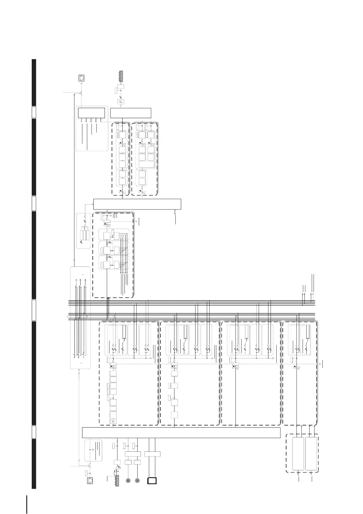
Block Diagram
8 8
16
INPUT
1-8
AD
ST IN
1L-2R
AD
SUM
SUM
SD IN
L-R
YDIF
IN
To PRIORITY/AMBIENT SOURCE
To ROUTER IN
To YDIF OUTPUT PATCH
METER
INPUT
METER
INPUT
*DISTRIBUTION MODE only
*CASCADE MODE only
YDIF IN
YDIF IN
YDIF MODE
CASCADE MODE
or DISTRIBUTION MODE
METER
INPUT
+48V
AD
+
-
+48V
GAIN
METER
INPUT
8
INPUT
PATCH
INPUT
1-8
ST IN
1L-2R
SD IN
L-R
YDIF IN
1-16
METER
POST ON
ON
HPF
DIGITAL
GAIN
3BAND
EQ
METER
EQ OUT
INPUT CHANNEL(CH1-8)
LEVEL
To YDIF OUTPUT PATCH
To PRIORITY/AMBIENT SOURCE
To MATRIX(MONO)
To MATRIX1,3...7
To MATRIX2,4...8
ONLEVEL
To MATRIX(STEREO)
ONLEVEL
To MATRIX1,3...7
To MATRIX2,4...8
ON
LEVEL
MATRIX CROSS POINT
EFFECT SEND
To FX1
To FX2
ONLEVEL
ANC SEND
To ANC1
To ANC2
* CH 1-4 only
D
C
A
PAN
GATE
GR
COMP
GR
FBS* AGC*
8
MATRIX
12 7
812
YDIF OUT 1
YDIF IN 1
YDIF OUT 2
YDIF IN 2
YDIF OUT 8
YDIF IN 8
*CASCADE MODE only
12
ANCFX
CASCADE ON
CASCADE ON
CASCADE I/O
8
CASCADE ON
CASCADE ON
CASCADE ON
CASCADE ON
METER
POST ON
ON
3BAND
EQ
METER
EQ OUT
LEVEL
To YDIF OUTPUT PATCH
To PRIORITY/AMBIENT SOURCE
To MATRIX(MONO)
To MATRIX1,3...7
To MATRIX2,4...8
ON
LEVEL
To MATRIX(STEREO)
ON
LEVEL
To MATRIX1,3...7
To MATRIX2,4...8
ON
LEVEL
MATRIX CROSS POINT
EFFECT SEND
To FX1
To FX2
ONLEVEL
ANC SEND
To ANC1
To ANC2
* CH 1L-2R only
PAN
COMP*
GR
AGC*
STEREO INPUT CHANNEL(STIN1L-3R)
METER
POST ON
ON
LEVEL
To PRIORITY/AMBIENT SOURCE
To MATRIX(MONO)
To MATRIX1,3...7
To MATRIX2,4...8
ON
LEVEL
To MATRIX(STEREO)
ON
LEVEL
To MATRIX1,3...7
To MATRIX2,4...8
ONLEVEL
MATRIX CROSS POINT
EFFECT SEND
To FX1
To FX2
ON
LEVEL
ANC SEND
To ANC1
To ANC2
PAN
DIRECT INPUT CHANNEL(CH9-16)
EFFECT SEND
To EFFECT 1
To EFFECT 2
METER
POST ON
ON
LEVEL
To MATRIX(MONO)
To MATRIX1,3...7
To MATRIX2,4...8
ONLEVEL
To MATRIX(STEREO)
ONLEVEL
To MATRIX1,3...7
To MATRIX2,4...8
MATRIX CROSS POINT
PAN
EFFECT RETURN 1L-2R (FX RTN 1L-2R)
From FX1
EFFECT
EFFECT 1
EFFECT 2
From FX2
PRIORITY
DUCKER
ANC
AMBIENT
SOURCE
From INPUT CHANNEL POST ON 1-8
*1 From YDIF IN 1-16
From ANC BUS 1-2
From STEREO INPUT CHANNEL POST ON 1L-3R
ZONE 1-8
ZONE OUT
To YDIF
OUTPUT
PATCH
MIXMIX
2nd PRIORITY 1st PRIORITY ANC
PRIORITY
SOURCE
PRIORITY
SOURCE
From DIRECT INPUT POST ON 9-16
8
PRIORITY
DUCKER
D
C
A
D
C
A
METER
ON
D
C
A
MASTER
LEVEL
GR GR
AMBIENT
From YDIF IN 1-16
16
*DISTRIBUTION MODE only
ROUTER
8
ROOM EQ/DELAY SPEAKER PROCESSOR
MUTE
OUTPUT CHANNEL 1-8 (1way)
DELAY
4BAND
EQ
X-OVER
DELAY
6BAND
EQ
LEVEL
8
OUTPUT
PATCH
LIMITER
OUTPUT
LEVEL
ON
ROOM EQ/DELAY SPEAKER PROCESSOR
MUTE
OUTPUT CHANNEL 1-8 (2way)
DELAY
4BAND
EQ
X-OVER
DELAY
6BAND
EQ
LEVEL
OUTPUT
LEVEL
ON
LIMITER
MUTE
DELAY
6BAND
EQ
LEVEL
OSCILLATOR
Sine Wave
ON
LEVEL
OUTPUT
METER
OUTPUT
METER
OUTPUT
METER
LIMITER
GR
GR
GR
YDIF
OUTPUT
PATCH
From INPUT CHANNEL POST ON 1-8
From THRU 1-16
From ZONE OUT 1-8
From STEREO IN PUT CHANNEL POST ON 1L-3R
16
8
*DISTRIBUTION MODE only
*CASCADE MODE only
YDIF OUT
YDIF OUT
YDIF MODE
CASCADE MODE
or DISTRIBUTION MODE
8
6
8
16
YDIF
OUT
8
DA
OUTPUT
1-8
OUTPUT
GAIN
POLARITY
OUTPUT
METER
FREQ.
DIGITAL
GAIN
Pink Noise
Burst Noise
METER
To other MTXs
To other MTXs
*1 DISTRIBUTION MODE only
To PRIORITY/AMBIENT SOURCE
To PRIORITY/AMBIENT SOURCE
INPUT PORT
INPUT
PATCH
INPUT CHANNEL ZONE
MATRIX
OUTPUT CHANNEL
ROUTER
OUTPUT PORT
OUTPUT
PATCH

Related product manuals