EasyManua.ls Logo

York CCWEB01 - System Configuration and Computer Requirements

York CCWEB01
78 pages
Print Icon
To Next Page IconTo Next Page
To Next Page IconTo Next Page
To Previous Page IconTo Previous Page
To Previous Page IconTo Previous Page
Loading...
7
SETUP
1
6\VWHP&RQ¿JXUDWLRQ
 $3&FRQQHFWHGWRWKH/$1LVUHTXLUHGRQO\IRULQLWLDOVHWXSRIHDFK&&:(%DQGGLVSOD\FRQ¿JXUDWLRQ
It is not necessary for permanent PC to be installed.
 2QO\DWRXFKVFUHHQWDEOHWUXQQLQJ:LQGRZV
®
7 or 8 can be used with this product.
 ,WLVSRVVLEOHWRVLPXOWDQHRXVO\FRQQHFWXSWR¿YHUHPRWH3&VWDEOHWVWRRQH&&:(%
 ,WLVUHFRPPHQGHGWRFRQQHFWQRPRUHWKDQWKUHH&&:(%DGDSWHUVWRDVLQJOHUHPRWH3&WDEOHW
 :KHQXWLOL]LQJ&&:(%IURPSOXUDOFRPSXWHUVXQLI\DOOWKHVHWWLQJVRIWLPHWLPH]RQHDQG'67
 $PRQJWKHFRPSXWHUFRQQHFWHGWR&&:(%WKHWLPHWLPH]RQHDQG'67RIWKHFRPSXWHUZLWKWKH
smallest IP address is used.
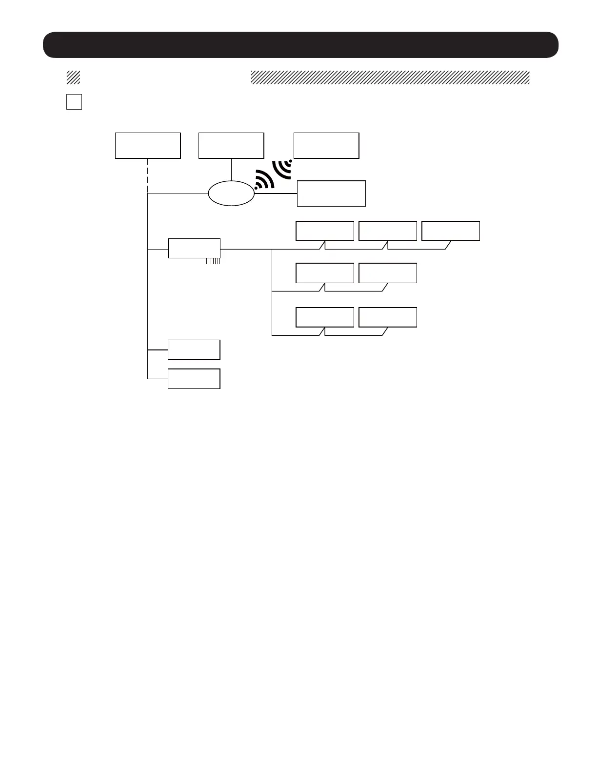
6\VWHP&RQ¿JXUDWLRQ
CCWEB01
CCWEB01 2nd device
3rd device
Internet
External input points (Up to 8)
External output points (Up to 3)
Indoor unit
Indoor unit Indoor unit
Outdoor unit Outdoor unit
Outdoor unit
CCWEB01
Outdoor unit
Remote PC
(3)(4)
Local PC
(1)
Windows
®
Tablet
(2)(3)
Windows
®
Tablet
(2)(3)

Related product manuals