EasyManua.ls Logo

Zanotti BGM11202F - Msp221 To02 F; Msp135 No02 F; Msp135 To02 F; Bsp221 To02 F

Zanotti BGM11202F
86 pages
Print Icon
To Next Page IconTo Next Page
To Next Page IconTo Next Page
To Previous Page IconTo Previous Page
To Previous Page IconTo Previous Page
Loading...
DATA:
REV.nr. FOGLIO nr :
DI
11
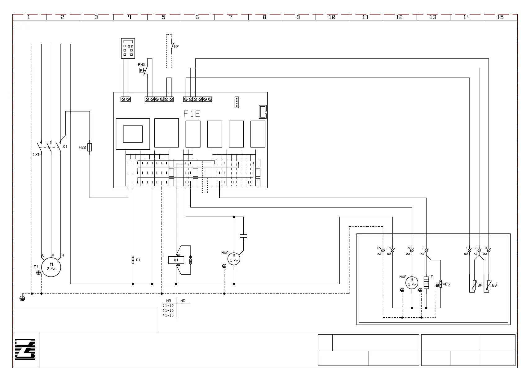
MSP135NO02F-251F-306F-305F-75F
MSP135TO02F-305F-306F-352F-75F-02G
8-BSP135NO02F-245F-251F-305F-305F/GDR-
86600SP
12-03-2003Soncini
DISEGNO nr.
ApprovatoDisegnato
Soncini
DATA: Approvato
MODELLO
BSP135TO02F-251F-305F-306F-354F-245F
MSP221TO02F-245F-251F-305F-306F-419F-75F
MSP221TO132F/INL-251F/INL-39F-352F
BSP221NO76F-MSP123TO20F/YOR
BSP221TO02F-245F-305F-419F-251F/GDR-251F
01
03-04-2006 Soncini
Nuova scheda (collegamento sonde)
380-400V/3N~/50-60Hz
SUPPLY
2CU0801
CAVO COMP.
VEDI DIS.
CAVO LINEA
VEDI DIS.
BL
PE L3L1
MA
EVAPORATOR
2CU0651
MA
BL
GR
MA
NE
GR (BL)
MA
NE
2CU0663
GV
4
5
6
1
2
3
GV
GV
(BY-CLIENT)
IN VARIANTE
NE
NE
BL
MA
2CU08102CU0811
2GCE020
2CU0800 2CU0809
L2 N
2CU0820
2CU0820 SOLO SP135
BSP221TO02F/YOR--306f-MSP135TO605F-BSP135TO605F
MODELLO
GR (BL)
MA
NE
GV
BL
GV
GV
GR
GV
E1 SOLO SE RICHIESTO
-+
-
NEUTRALLINE GROUND
3456789
A
B
C
1224567
D
E
F
NO NO
RL1 RL2 NO NC NC
RL3
COM
123 89
NO
COM
RL4
NC
NO
RL5
COM
G
H
I
+
DI1 DI2 DI3 PB2
COMPR ES S OR EVAP.FANS DEFRO ST ALARMLIGHT
1
RL2 RL3 RL4 RL5RL1
TRANSFORMER
ROOM
PB1 PB3

Related product manuals