EasyManua.ls Logo

Aastra 430 - Call from the Public Network

Aastra 430
592 pages
Print Icon
To Next Page IconTo Next Page
To Next Page IconTo Next Page
To Previous Page IconTo Previous Page
To Previous Page IconTo Previous Page
Loading...
Call routing
184
System functions and features as of R3.0
syd-0367/1.3 – R3.0 – 03.2013
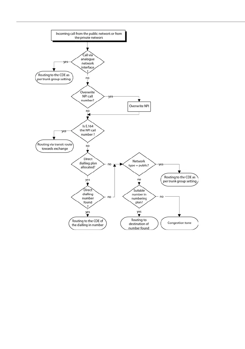
Fig. 78 Routing an incoming call
6. 3. 1. 1 Call from the Public Network
A call with a suitable direct dial number is routed to the destination via the call dis-
tribution element allocated in the direct dialling plan.
If a suitable direct dial number is not found, the call is routed in the same way as a
call from the public network without direct dialling (see "Routing without Direct Di-
alling", page 186).
Direct dialling is not supported for calls from the analogue network.

Table of Contents

Other manuals for Aastra 430

Related product manuals