EasyManua.ls Logo

ABB ACH550-UH - Page 259

ABB ACH550-UH
642 pages
To Next Page IconTo Next Page
To Next Page IconTo Next Page
To Previous Page IconTo Previous Page
To Previous Page IconTo Previous Page
Loading...
ACH550-UH User’s Manual 1-255
Embedded fieldbus
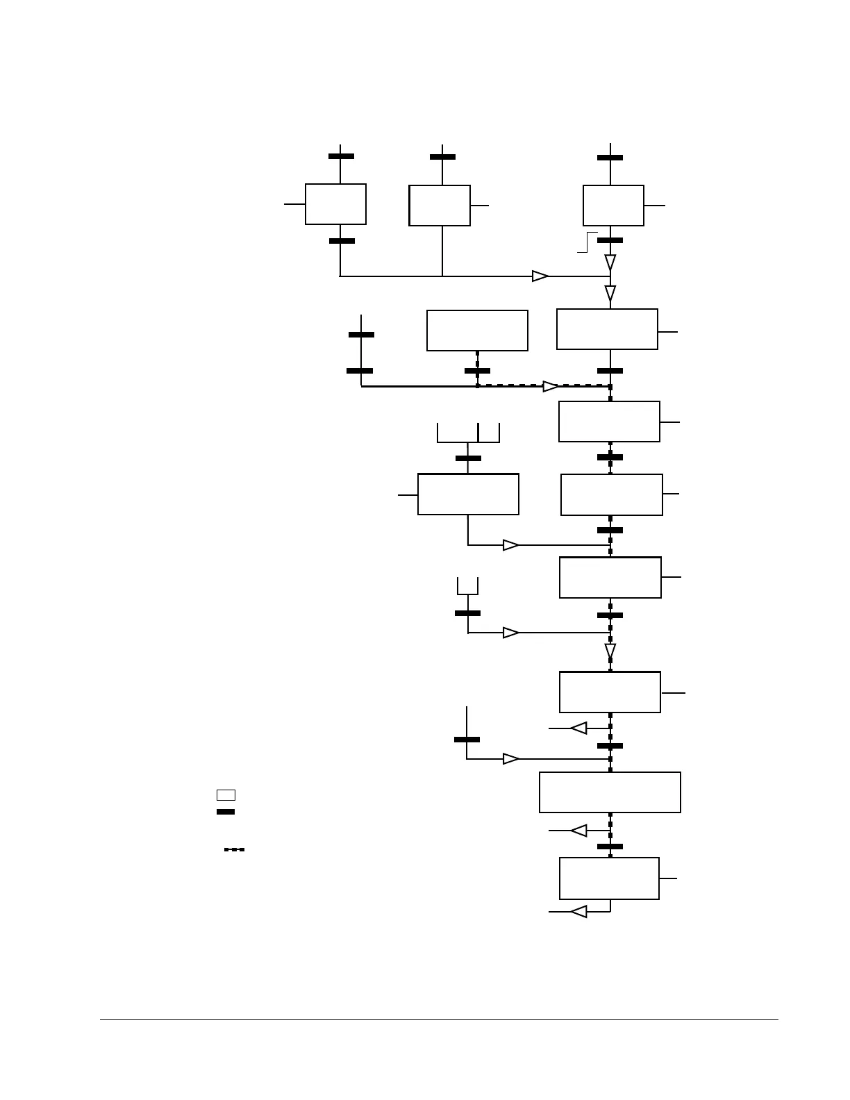
The state diagram below describes the start-stop function of CONTROL WORD (CW)
and
STATUS WORD (SW) bits for the ABB Drives profile.
(CW xxxx xxxx xxxx x110)
MAINS OFF
Power ON (CW Bit0=0)
(SW Bit6=1)
(SW Bit0=0)
From any state
f=0 / I=0
OFF1 (CW Bit0=0)
ACD
(CW Bit3=0)
(SW Bit2=0)
(SW Bit0=1)
(CW xxxx xxxx xxxx x111)
(SW Bit1=1)
(CW Bit3=1 and
(CW Bit5=0)
f=0 / I=0
(SW Bit2=1)
From any state
SWITCH-ON
INHIBITED
NOT READY
TO SWITCH ON
OPERATION
INHIBITED
READY TO
SWITCH ON
READY TO
OPERATE
OPERATION
ENABLED
CD
From any state
Emergency Off
OFF2 (CW Bit1=0)
(SW Bit4=0)
OFF2
ACTIVE
From any state
Fault
(SW Bit3=1)
FAULT
(CW Bit7=1)*
(SW Bit5=0)
Emergency Stop
OFF3 (CW Bit2=0)
SW Bit12=1)
RFG: ACCELERATOR
ENABLED
(CW Bit5=1)
(CW Bit6=0)
C
(CW Bit6=1)
(SW Bit8=1)
D
A
D
OPERATING
OFF3
ACTIVE
*This state transition also occurs if the fault is reset from any other source (e.g. digital input).
KEY
State
CW =
CONTROL WORD
SW = STATUS WORD
Path described in example
I = Param. 0104
CURRENT
f = Param. 0103 OUTPUT FREQ
RFG = Ramp Function Generator

Table of Contents

Related product manuals