EasyManua.ls Logo

ABB REF 541 - Terminal Diagram of REF 545

ABB REF 541
132 pages
Print Icon
To Next Page IconTo Next Page
To Next Page IconTo Next Page
To Previous Page IconTo Previous Page
To Previous Page IconTo Previous Page
Loading...
96
1MRS750527-MUM
Feeder Terminal
Technical Reference Manual, General
REF 54_
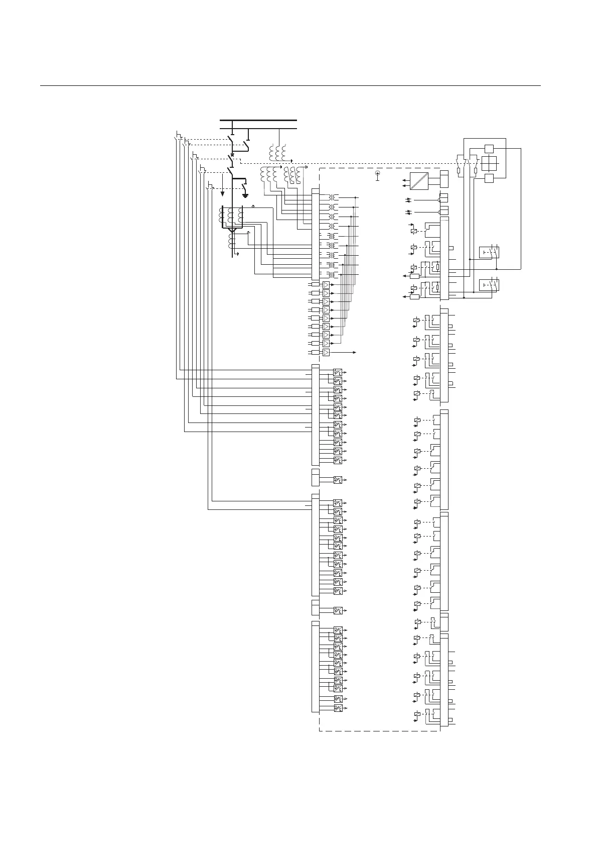
5.2.4. Terminal diagram of REF 545
A050204
1A
5A
1A
0,2A
100V
100V
100V
100V
1A
5A
1A
5A
1A
5A
X1.1
16
15
14
13
12
11
8
7
6
5
4
3
2
1
10
9
19
18
22
21
27
25
24
IRF
TCS2
TCS1
X4.1
5
6
7
9
8
10
11
13
12
15
16
18
17
3
4
X4.2
X2.1
X2.2
X2.3
X2.4
X2.5
X2.6
X2.7
DIFF
DIFF
DIFF
DIFF
DIFF
DIFF
DIFF
X3.3
+
-
X4.1
1
2
1
2
4
3
5
6
8
7
9
10
12
11
13
14
16
15
17
18
1
2
3
4
5
6
7
8
9
10
11
12
13
14
15
16
17
18
X5.1
1
2
X5.2
X5.2
5
6
7
9
8
10
12
11
13
15
14
16
18
17
3
4
17
18
X7.1
X7.1
10
11
12
13
14
15
16
4
5
6
7
8
9
1
2
3
X7.2
5
6
7
8
9
10
13
14
15
16
11
12
1
2
3
4
17
18
1
2
3
4
5
6
7
8
9
10
11
12
13
14
15
16
17
18
X6.1
1
2
X6.2
5
6
7
9
8
10
12
11
13
15
14
16
18
17
X6.2
3
4
X2.8
DIFF
X2.9
DIFF
BIO2_7_BI9
BIO2_7_BI8
BIO2_7_BI7
BIO2_7_BI6
BIO2_7_BI5
BIO2_7_BI4
BIO2_7_BI3
BIO2_7_BI2
BIO2_7_BI10
BIO2_7_BI1
BIO1_5_BI1
BIO1_5_BI11
BIO1_5_BI9
BIO1_5_BI8
BIO1_5_BI7
BIO1_5_BI6
BIO1_5_BI5
BIO1_5_BI4
BIO1_5_BI3
BIO1_5_BI2
BIO1_5_BI10
BIO1_5_BI12
BIO1_6_BI1
BIO1_6_BI11
BIO1_6_BI9
BIO1_6_BI8
BIO1_6_BI7
BIO1_6_BI6
BIO1_6_BI5
BIO1_6_BI4
BIO1_6_BI3
BIO1_6_BI2
BIO1_6_BI10
BIO1_6_BI12
BIO2_7_PO1
BIO2_7_PO2
BIO2_7_PO3
BIO2_7_PO4
BIO2_7_PO5
BIO2_7_PO6
BIO1_5_SO1
BIO1_5_SO2
BIO1_5_SO3
BIO1_5_SO4
BIO1_5_SO5
BIO1_5_SO6
BIO1_6_SO1
BIO1_6_SO2
BIO1_6_SO3
BIO1_6_SO4
BIO1_6_SO5
BIO1_6_SO6
PS2_4_HSPO3
PS2_4_HSPO1
PS2_4_TCS1
PS2_4_HSPO2
PS2_4_TCS2
PS2_4_HSPO4 *)
PS2_4_HSPO5
PS2_4_HSPO6
PS2_4_HSPO7
PS2_4_HSPO8
PS2_4_TempAlarm
REF 545
(1MRS 090133-AABA/BABA/CABA)
X3.2
S1
S2
S1
S2
P1
P2
L3
L1
L3
L1
A
N
n
a
da
dn
+
+
Q1
Q2
Q0
+
+
+
Q3
Q9
*)
-
-
-
-
-
+
_
0
+
_
_
+
1
+
_
0
I
SERIAL BUS
Mains
Ch 9, sensor
Ch 10, sensor
Ch 8, sensor
Ch 7, sensor
Disconnector Q1
Close
Disconnector Q1
Open
Disconnector Q2
Open
Disconnector Q2
Close
*) Power flow direction
Disconnector Q3
Close
Disconnector Q3
Open
Ch 4, sensor
Ch 3, sensor
Ch 2, sensor
Ch 1, sensor
Ch 5, sensor
Ch 2, CT1
Ch 3, CT2
Ch 4, CT3
Ch 5, CT4
Ch 6, CT5
Ch 7, VT1
Ch 8, VT2
Ch 9, VT3
Ch 10, VT4
PS2_4_ACFail
External
open
External
close
**)
SERIAL BUS

Table of Contents

Other manuals for ABB REF 541

Related product manuals