EasyManua.ls Logo

Acer AL1906

Acer AL1906
47 pages
To Previous Page IconTo Previous Page
To Previous Page IconTo Previous Page
Loading...
46
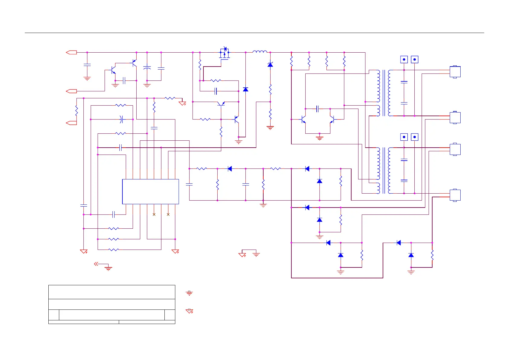
IC201
BA9741F
4
7
8 9
10
13
3 14
5 12
1
2 15
16
6 11
INV1
OUT1
GND VCC
OUT2
INV2
NON1 NON2
FB1 FB2
CT
RT SCP
VREF
DT1 DT2
C207
330pF
R230
470 1/10W
 
C222
0.47uF/25V
R232
51K 1/10W
 
R213
4.7K 1/10W
 
R201
2.4K 1/10W
 
C210
1uF/25V
C221
0.33uF/250V
+12V
O
OO
PT202
INVERTER X'FMR
12
11
6
9
8
1
R205
16K 1/10W
 
O
OO
PT201
INVERTER X'FMR
12
11
6
9
8
1
C214
12pF/3KV
R203
2.4K 1/10W
 
R204
470 1/10W
 
ZD201
RLZ11B
1 2
CN204
CONN
1
2
R202
220 1/10W
 
+
C203
470uF/25V
C201
0.1uF/25V
TP3
HVO
1
R214
12K 1/10W
 
GND
D204
1N4148
C202
0.1uF/25V
R224
1.8K 1/4W
 
R222
1.8K 1/4W
 
C208
0.1uF/25V
+
C209
4.7uF/50V
R226
1K 1/4W
 
is power GND
R225
1K 1/4W
 
C213
12pF/3KV
D209
1N4148
R223
1.8K 1/4W
 
R227
1K 1/4W
 
D203
1N4148
R211
NC
Q203
AOU401L
2
1
3
C211
12pF/3KV
CN203
CONN
1
2
R206
12K 1/10W
 
Q204
PMBS3904
R207
10K 1/10W
 
Q205
PMBS3906
C205 1uF/25V
is signal GND
C212
12pF/3KV
D206
1N4148
Q206
KTD1691/P
C223
0.1uF/25V
TP2
HVO
1
R212
62K 1/10W
 
R208 0 1/10W
 
TP1
HVO
1
C206
NC
D210
LL4148-GS08
TP4
HVL
1
CN202
CONN
1
2
PWPC1942AUA11P(715G1492-1)
A
2. FOR 19" 4 LAMPS INVERTER
22
Sunday, May 22, 2005
Title
Size Document Number Rev
Date: Sheet
of
CN201
CONN
1
2
R229
680 1/10W
 
C204
0.1uF/25V
D205
1N4148
R228
1K 1/4W
 
Q207
KTD1691/P
ON/OFF
R221
1.8K 1/4W
 
L201
120UH
Q202
DTA144WKA
Q201
DTC144WKA
R209 0 1/10W
 
D201
RB050L-40
DIM
D207
1N4148
R231
12K 1/10W
 
R210
47K 1/10W
 
D202
1N4148
D208
1N4148

Related product manuals