EasyManua.ls Logo

Acer AL2016 - Troubleshooting: 5 VDC Output Power Unstable

Acer AL2016
45 pages
Print Icon
To Next Page IconTo Next Page
To Next Page IconTo Next Page
To Previous Page IconTo Previous Page
To Previous Page IconTo Previous Page
Loading...
Acer Service Manual
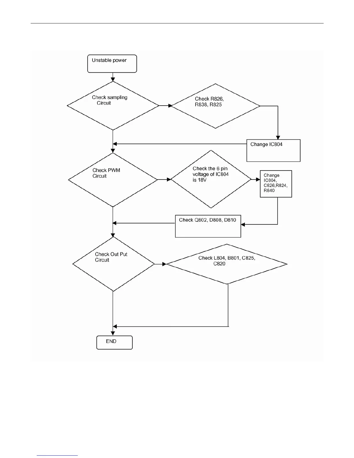
3. 5VDC Output power is unstable
22

Related product manuals