EasyManua.ls Logo

Aeroflex 2025 - Page 49

Aeroflex 2025
280 pages
Print Icon
To Next Page IconTo Next Page
To Next Page IconTo Next Page
To Previous Page IconTo Previous Page
To Previous Page IconTo Previous Page
Loading...
PRINCIPLES OF OPERATION
3-6
B6307
RF LEVEL MODULATIONFREQUENCY/SWEEP MODULATION SOURCE MEMORY
B2052
B2053
UT004
UT005
B2034
B2054
B2055
B2056
B2036
B2065
B2039
B2067
B2068
B2071
B2073
B2033
UMFS01
UT010
UT011
UT012
UMMOD01
UTO31
UMMEM01
UT041
UT042A
UT043A
UT044
UG01
B2057
B2058
B2061
UT020A
UT020B
UT023
B2066UT040
B2830UTIL02
B2035UMRF01
B2820UT030b
B3686UT021
SPECIAL
B6057
B6308
B6058
B6311
B6312
B6313UTIL13
B6314UTIL14
B6310
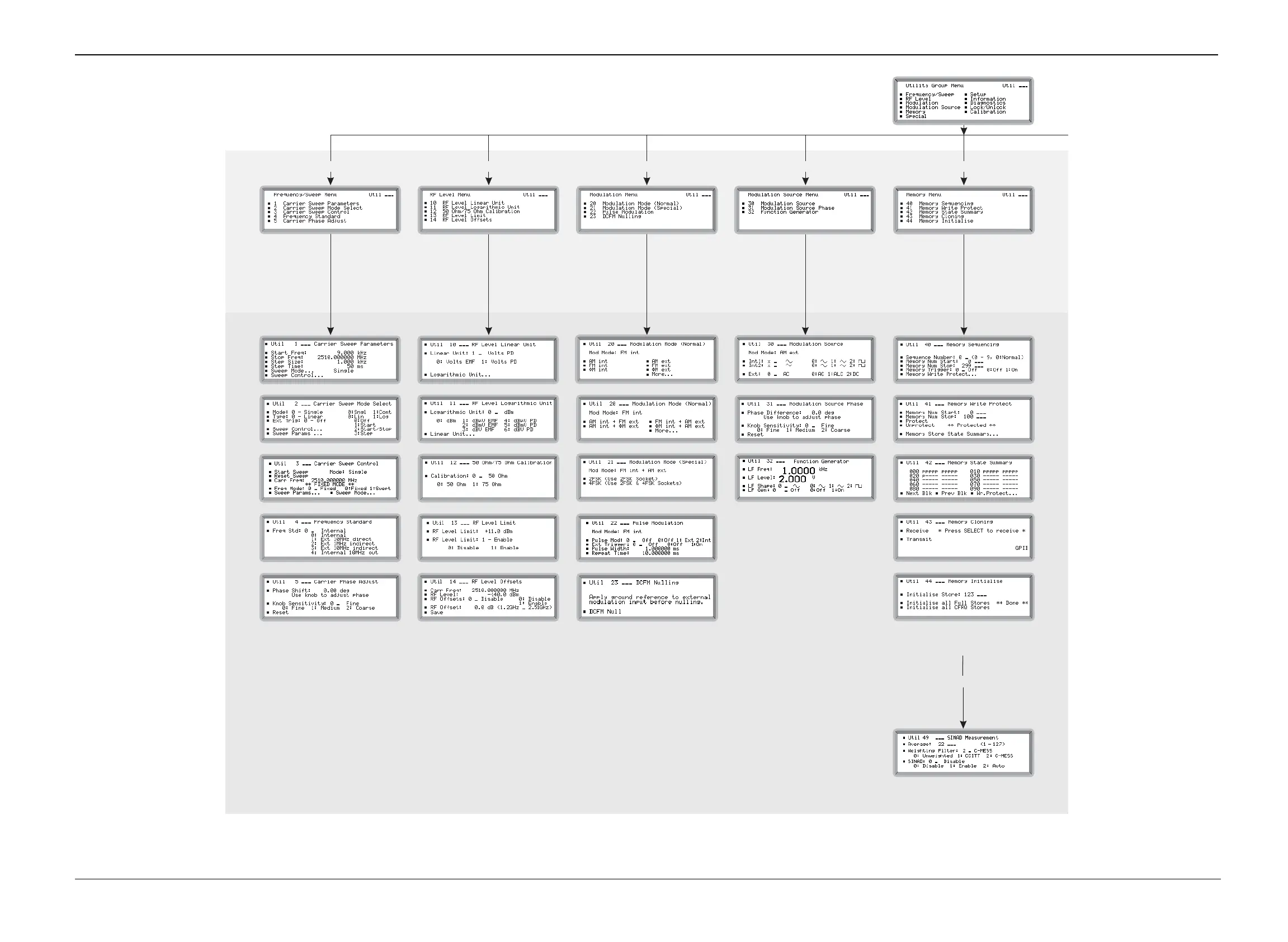
Fig 3-2 Utility menu family tree

Table of Contents

Related product manuals