EasyManua.ls Logo

Agilent Technologies 6541A - Page 65

Agilent Technologies 6541A
179 pages
To Next Page IconTo Next Page
To Next Page IconTo Next Page
To Previous Page IconTo Previous Page
To Previous Page IconTo Previous Page
Loading...
Troubleshooting 65
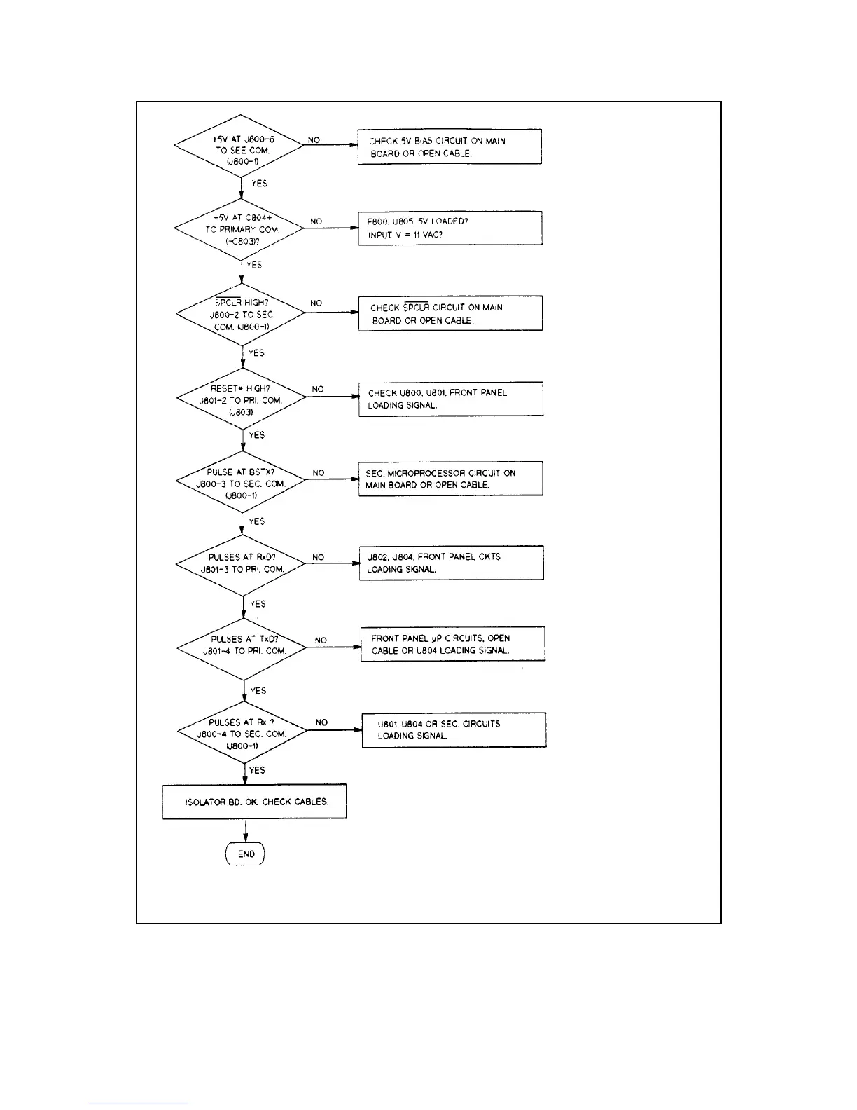
Figure 3-16. Isolator Board Circuits Troubleshooting

Table of Contents

Related product manuals