EasyManua.ls Logo

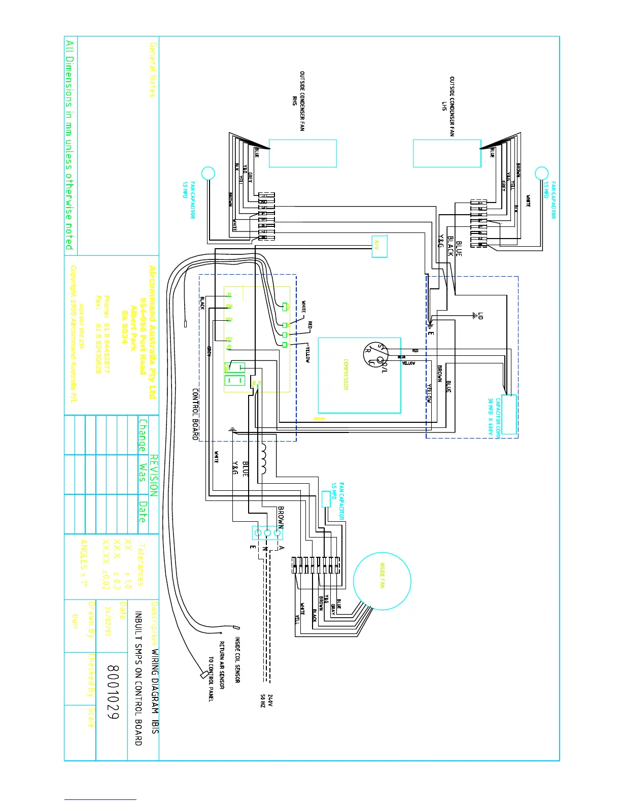
Aircommand IBIS ROOFTOP CARAVAN - Inbuilt SMPS Control Board Wiring

Aircommand IBIS ROOFTOP CARAVAN
42 pages
Print Icon
To Next Page IconTo Next Page
To Next Page IconTo Next Page
To Previous Page IconTo Previous Page
To Previous Page IconTo Previous Page
Loading...
Page 33

Related product manuals