EasyManua.ls Logo

Alpine INE-S920E - Page 31

Alpine INE-S920E
188 pages
Print Icon
To Next Page IconTo Next Page
To Next Page IconTo Next Page
To Previous Page IconTo Previous Page
To Previous Page IconTo Previous Page
Loading...
31-EN
01GB04INE-S920E.fm
ALPINE INE-S920E/INE-Z928E 68-21057Z31-A (EN)
Supported playback sampling rates and bit rates
MP3
WMA
AAC
This device may not play back correctly depending on sampling
rates.
ID3 tags/WMA tags
This device supports ID3 tag v1.0, v1.1, v2.2, v2.3, v2.4, and
WMA tag Ver.1.x. If tag data is in an MP3/WMA/AAC file, this
device can display the title (track title), artist name, and album
name ID3 tag/WMA tag data (maximum 64 characters).
For non-supported characters, blank character, “No Title” is
displayed.
The number of characters may be limited, or not correctly
displayed, depending on the tag information.
Playing back MP3/WMA/AAC
MP3/WMA/AAC files are prepared, then written to a CD-R, CD-
RW (DVD-R/DVD-RW/DVD+R/DVD+RW) using CD-R writing
software and USB memory.
Maximum numbers of playable files / folders
Disc: 1,000 files/folders (including Root Folder/DivX
®
file)
USB memory: 10,000 files/folders (including Root Folder/
DivX
®
file)
Largest playable file size: 512 MB
Playback may not be performed if a disc exceeds the limitations
described above.
If a file/folder name is long, the maximum possible number of
files may decrease.
Both Audio and Video files are counted if their formats are
playable on this unit.
Media supported
The media that this device can play back are CD-ROMs, CD-Rs,
CD-RWs, DVD-Rs, DVD-RWs, DVD+Rs, DVD+RWs and USB
memory.
Corresponding File Systems
This device supports discs formatted with ISO9660 Level 1 or
Level 2, UDF1.02 and UDF1.02(ISO Bridge).
This device can play back discs in Joliet, Romeo, etc., and other
standards that conform to ISO9660. However, sometimes the file
names, folder names, etc., are not displayed correctly.
Formats supported
This device supports CD-ROM Mode1, CD-ROM XA
Mode2(Form1&2), Mixed Mode CD and Multi-Session.
This device cannot correctly play back discs recorded with
Track At Once or packet writing.
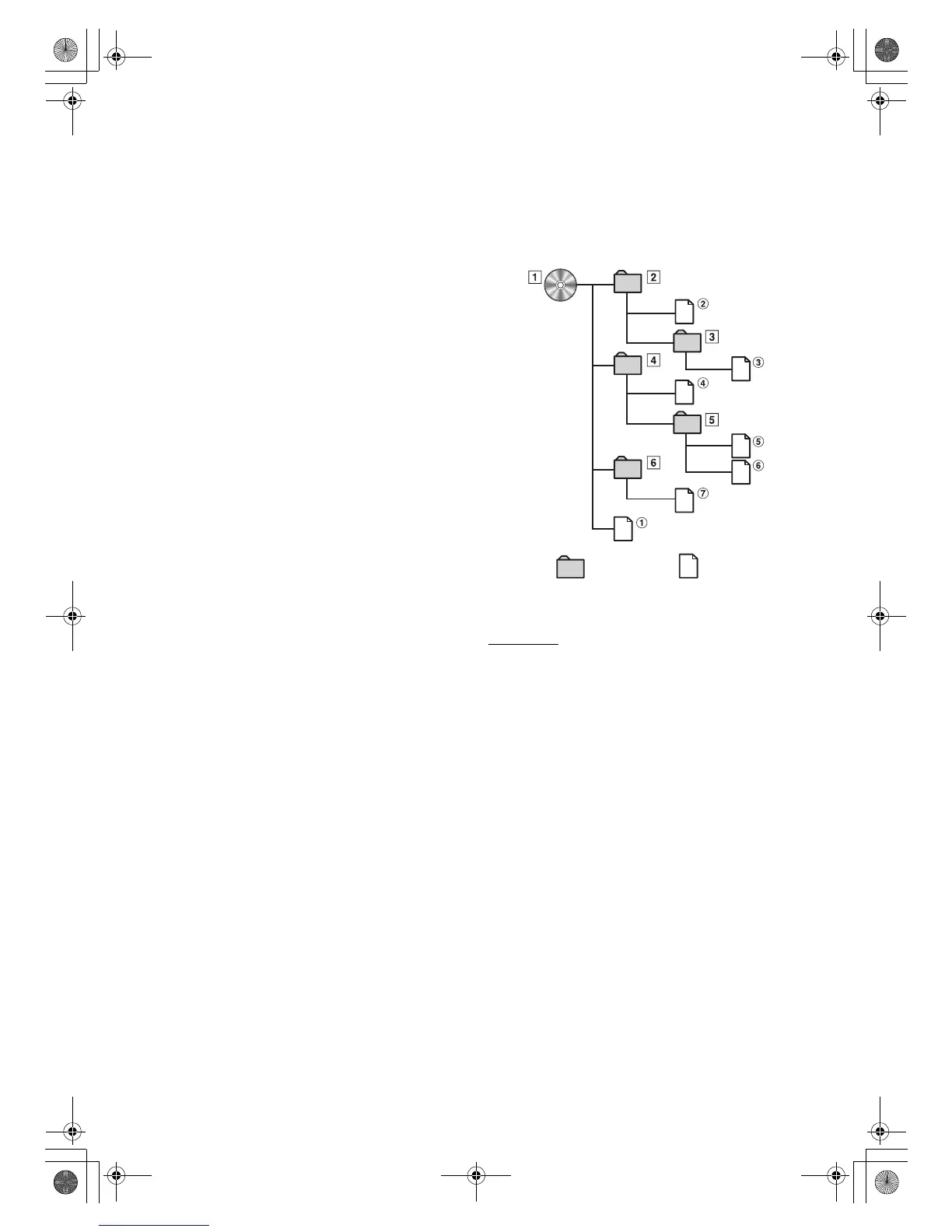
Order of files
Files are played back in the order that the writing software writes
them to the disc. Therefore, the playback order may not be
what’s expected. Verity the writing order in the software’s
documentation. The playback order of the folders and files is as
follows. (The following numbers may differ from actually
displayed numbers.)
Terminology
Bit rate
This is the “sound” compression rate specified for encoding. The
higher the bit rate, the higher the sound quality, but also the larger
the files.
Sampling rate
This value shows how many times per second the data is sampled
(recorded). For example, music CDs use a sampling rate of 44.1 kHz,
so the sound is sampled (recorded) 44,100 times per second. The
higher the sampling rate, the higher the sound quality, but also the
larger the volume of data.
Encoding
Converting music CDs, WAVE (AIFF) files, and other sound files into
the specified audio compression format.
Tag
Song information such as track titles, artist names, album names,
etc., written into MP3/WMA/AAC files.
Root folder
The root folder (or root directory) is found at the top of the file
system. The root folder contains all folders and files. It is created
automatically for all burned discs.
Sampling rates: 48 kHz, 44.1 kHz, 32 kHz, 24 kHz, 22.05 kHz,
16 kHz, 12 kHz, 11.025 kHz, 8 kHz
Bit rates: 8 - 320 kbps
Sampling rates: 48 kHz, 44.1 kHz, 32 kHz, 22.05 kHz, 16 kHz,
11.025 kHz, 8 kHz
Bit rates: 48 - 320 kbps
Sampling rates: 48 kHz, 44.1 kHz, 32 kHz, 24 kHz, 22.05 kHz,
16 kHz, 12 kHz, 11.025 kHz, 8 kHz
Bit rates: 16 - 320 kbps
Under the ISO9660 standard, there are some restrictions to
remember.
The maximum nested folder depth is 8 (including the root
directory). File names are limited to 256 characters (including
the extension).
Valid characters for folder/file names are letters A-Z (all caps),
numbers 0-9, and ‘_’ (underscore).
Root
Folder
Folder MP3/WMA/AAC File
01GB00INE-S920E.book Page 31 Tuesday, June 12, 2012 10:56 AM

Table of Contents

Other manuals for Alpine INE-S920E

Related product manuals