EasyManua.ls Logo

Alpine PKG-2000P - Page 49

Alpine PKG-2000P
103 pages
Print Icon
To Next Page IconTo Next Page
To Next Page IconTo Next Page
To Previous Page IconTo Previous Page
To Previous Page IconTo Previous Page
Loading...
5
5
4
4
3
3
2
2
1
1
D D
C C
B B
A A
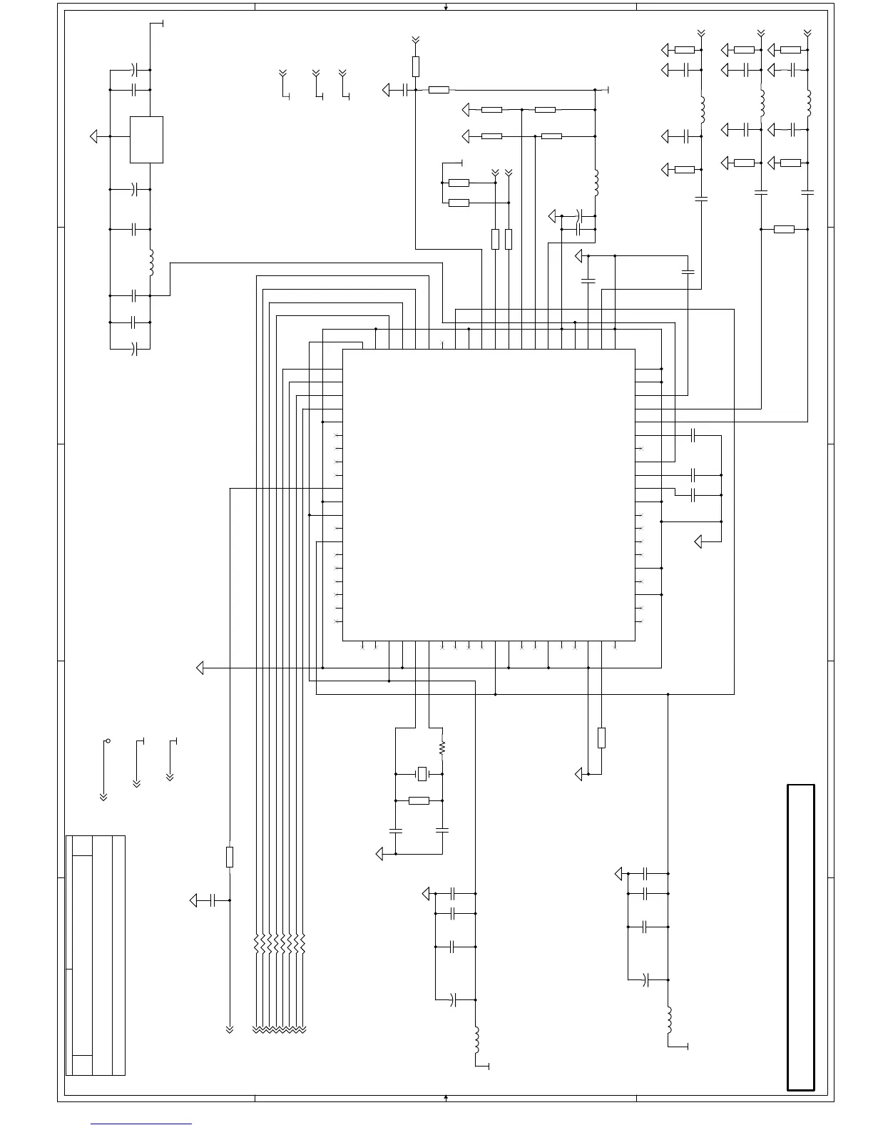
2-4 TW9906
V0.8 EN2
TFT BAORD
A3
44Thursday, July 06, 2006
Title
Size Document Number Rev
Date: Sheet
of
UV7
UV2
UV1
UV3
UV6
UV4
PXD6
PXD1
UV5
PXD3
PXD4
UV0
PXD5
PXD0
PXD2
PXD7
CKB
TFT_Y
TFT_CVBS
MS_SCL
MS_SDA
UV5 2
UV3 2
UV4 2
UV6 2
UV7 2
UV1 2
UV2 2
UV0 2
D_CLK 2
AVDD33
VDD33
VDD25
TFT_C
AVDD33
VDD33
VDD25
RETN
AVDD33
VDD33
VDD33
VDD25
AVDD33
VDD33
VDD25
VDD33
AVDD33
VDD33
VDD25
R41010k
L404
CB201209-601
C432
0.1uF
R407
100
L403
200R FB
C430
47uF/6.3V
12
C413
0.1uF
R411
1M
R400
NC
R4084K7
RN400 33
C427
10pF
C421
0.1uF
R419
75
C422
0.1uF
C403 0.1uF
R406
0
L405
CB201209-601
C434
47uF/6.3V
12
C428
47uF/6.3V
12
C404
NC
R404
NC
L406
CB201209-601
C431
0.1uF
R414
0
C405
NC
R405
100
R415
100
U401
AME8810
3
1
2
Vin
Gnd
Vout
C426
22pF
C402
NC
L402
200R FB
C416
47uF/6.3V
12
C429
0.1uF
C400 0.1uF
U400
TW9906
1
2
3
4
5
6
7
8
9
10
11
12
13
14
16
17
18
19
20
21
22
23
24
25
26
27
28
29
30
31
32
33
34
35
36
37
38
39
40
41
42
43
44
45
46
47
48
49
50
51
52
53
54
55
56
57
58
59
60
15
61
62
63
64
65
66
67
68
69
70
71
72
73
74
75
76
77
78
79
80
VD1
VD0
VDDE
VSSE
XTI
XTO
MPOUT
DVALID
HSYNC
VSYNC
VDD
VSS
FIELD
AMCLK
ASCLK
ALRCLK
VSS
TMODE
NC
NC
NC
NC
NC
NC
NC
NC
NC
NC
AVS
VIN0
VIN1
AVD
YBOUT
MUX3
MUX2
MUX1
MUX0
YGND
AVS
CGND
CIN0
CIN1
AVD
AVSPLL
AVDPLL
PND
SIAD0
SCLK
SDAT
RTS#
VSS
VDD
INTREQ
VD19
VD18
VD17
VD16
VSSE
VDDE
AMXCLK
VD15
VD14
VD13
VD12
VSS
VD11
VD10
VD9
VD8
CLKX2
VSSE
VDDE
CLKX1
VDD
VD7
VD6
VD5
VD4
VD3
VD2
R403
0
R402
NC
R413
NC
C410
0.1uF
R4094K7
C424
22pF
C409 0.1uF
C401
NC
C423
47uF/6.3V
12
C415
0.1uF
R417
75
C418
47uF/6.3V
12
L400
CB201209-601
X400
27MHz
C412
0.1uF
R418
75
R401
NC
RN401 33
C433
0.1uF
C411
0.1uF
C406 0.1uF
C419
0.1uF
R412 200R FB
R8 200R FB
L401
200R FB
C414
0.1uF
C407
NC
R416
NC
C425
0.1uF
C420
0.1uF
C417
0.1uF
C408
NC
ˋ

Other manuals for Alpine PKG-2000P

Related product manuals