EasyManua.ls Logo

Alto-Shaam Vector VMC-H4H - Page 134

Alto-Shaam Vector VMC-H4H
138 pages
Print Icon
To Next Page IconTo Next Page
To Next Page IconTo Next Page
To Previous Page IconTo Previous Page
To Previous Page IconTo Previous Page
Loading...
SCHEME
REVISION
/
7
77706
Alto-Shaam
5
6
12
11
10
9
8
7
6
5
4
3
2
1
LIGHT 3
LIGHT 1
FROM SSR 3
FROM POWER SUPPLY
FROM POWER SUPPLY
1
P1
DISPLAY HMI
UI_BOARD
1
P20
1
J7
BLOWER FAN RELAY
BLOWER FAN RELAY
TC1
YELLOW
RED
TC3
YELLOW
RED
YELLOW
RED
FROM POWER SUPPLY
FROM POWER SUPPLY
TC2
FROM SSR 3
FROM SSR 2
FROM SSR 1
FROM SSR 2
FROM SSR 1
FROM TRANSFORMER
DOOR SWITCH
FROM RELAY-OT
FROM RELAY-OT
FROM CHECK COOLING FAN (RL1)
FROM TRANSFORMER
FROM DRIVE 1 of 3
FROM DRIVE 2 of 3
03-11
03-5
03-5
03-5
03-4
03-3
03-4
03-3
FROM DRIVE 3 of 3
On/Off
FROM CHECK COOLING FAN (RL1)
03-9
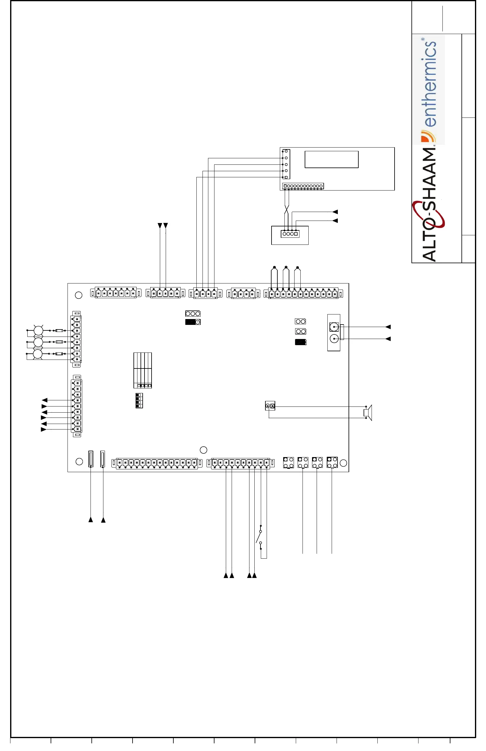
GENERAL CONTROL
03-6
219
218
306239
1
1
SEL/+12V
SPKR
1
1
1
1
J33
J30
HEATERS
THERMOCOUPLES/RTD
1
LIGHTS
P4
P21
BLOWERS
P11
COMM 2
P10
P8
INPUT POWER
P6
J3
P14
P13
P12
P2
INPUT
P3
P18
SHELF SWITCHES / VALVE SENSORS
+
-
BLU RED
YEL
OR
P19
P20
P15
UI VOLTAGE: 27V
TELCO
TELCO
TELCO
TELCO1
2
3
4
3 4
ON/UP
SIEMENS
SIEMENS
SIEMENS
SIEMENS
OFF/DOWN
ON
OFF
1 2
1
P5
P9
OR
YEL
BLU RED
YEL
OR
REDBLU
YEL
OR
REDBLU
CONTROL BOARD
1
03-10
03-6
03-4
03-11
03-10
03-9
03-8
03-7

Table of Contents

Other manuals for Alto-Shaam Vector VMC-H4H

Related product manuals