EasyManua.ls Logo

AMSTRAD CTM644 - Diagnostic Flowchart (Continued)

Default Icon
31 pages
Print Icon
To Next Page IconTo Next Page
To Next Page IconTo Next Page
To Previous Page IconTo Previous Page
To Previous Page IconTo Previous Page
Loading...
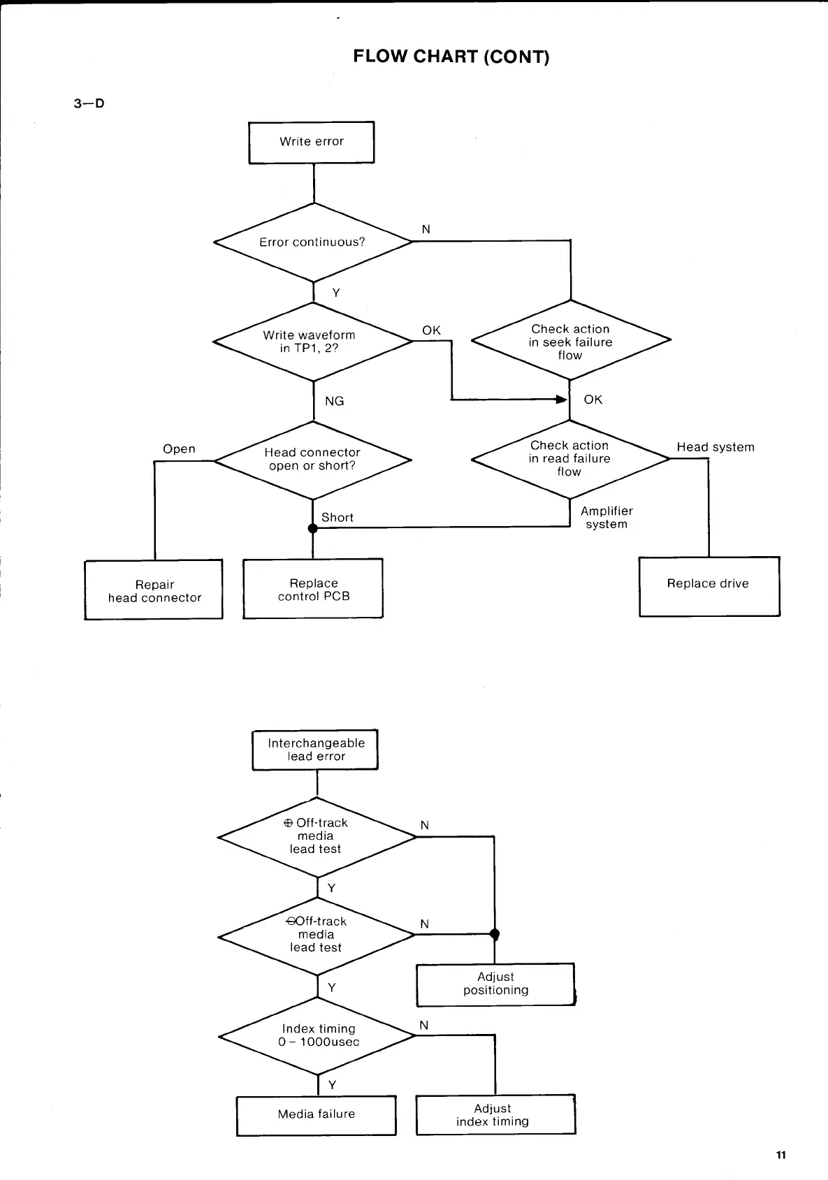
3-D
Open
Repair
head
connector
FLOW
CHART
(CaNT)
Write
error
Short
Replace
control
PCB
Amplifier
system
Head
system
Replace
drive
Media
failure
N
N
Adjust
positioning
N
Adjust
index
timing
11

Related product manuals