EasyManua.ls Logo

AMSTRAD CTM644 - Diagnostic Flowchart (Continued)

Default Icon
31 pages
Print Icon
To Next Page IconTo Next Page
To Next Page IconTo Next Page
To Previous Page IconTo Previous Page
To Previous Page IconTo Previous Page
Loading...
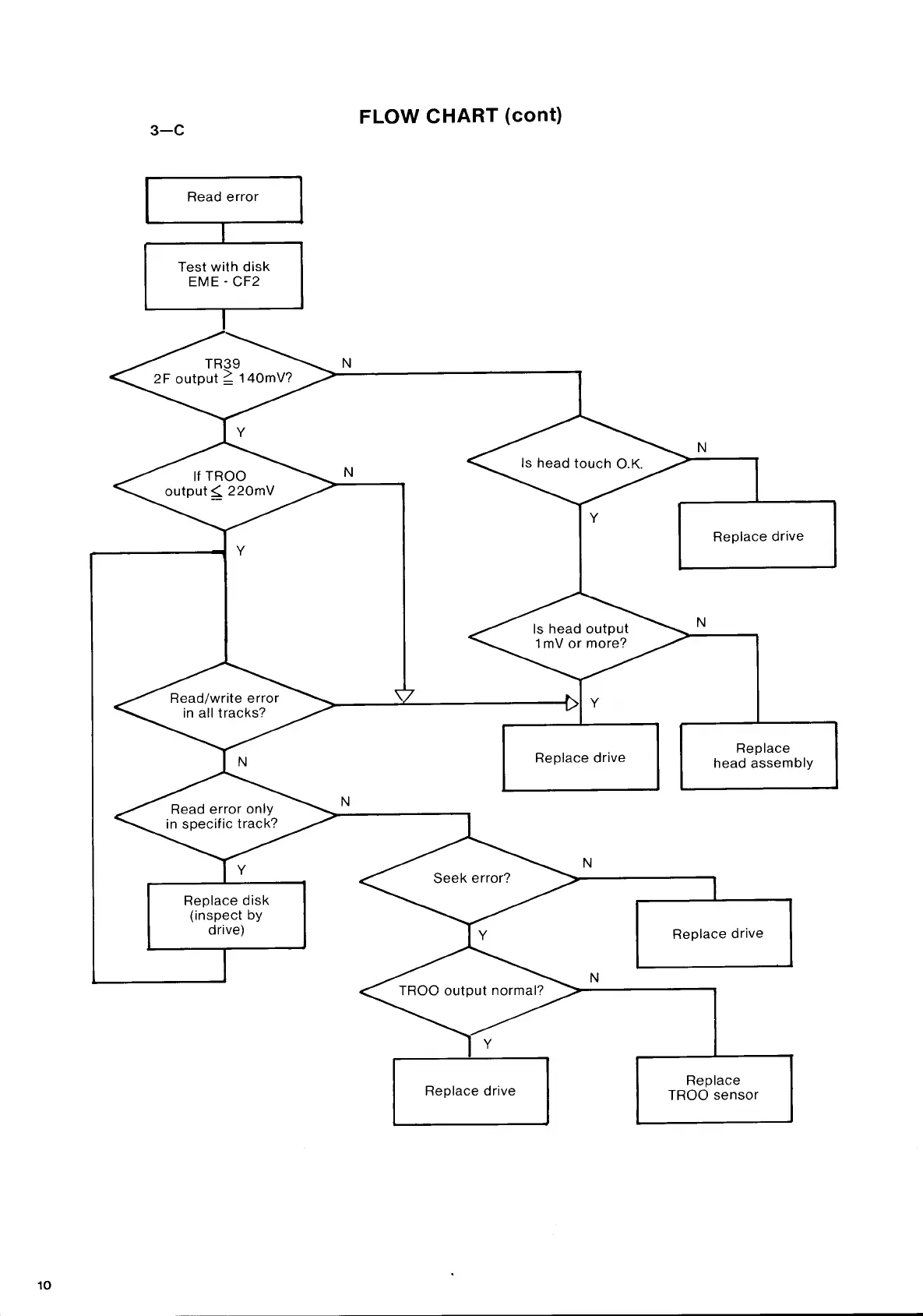
3-C
Read
error
Test
with
disk
EME - CF2
y
N
N
FLOW
CHART
(cont)
y
Replace
drive
10
Replace
disk
(inspect
by
drive)
Replace
drive
N
N
Replace
drive
N
Replace
head
assembly
Replace
drive
Replace
TROO
sensor

Related product manuals