EasyManua.ls Logo

AMSTRAD CTM644 - Diagnostic Flowchart (Continued)

Default Icon
31 pages
Print Icon
To Next Page IconTo Next Page
To Next Page IconTo Next Page
To Previous Page IconTo Previous Page
To Previous Page IconTo Previous Page
Loading...
3-8
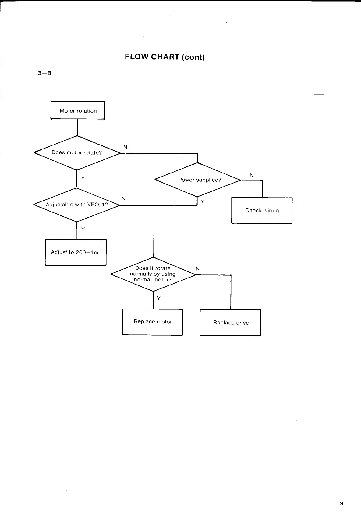
Motor
rotation
y
FLOW
CHART
(cont)
N
N
N
Check
wiring
Adjust
to
200±1
ms
N
y
Replace
motor
Replace
drive
9

Related product manuals