EasyManua.ls Logo

AOC LC32D1322 - Troubleshooting: TV Not Turning On

AOC LC32D1322
172 pages
Print Icon
To Next Page IconTo Next Page
To Next Page IconTo Next Page
To Previous Page IconTo Previous Page
To Previous Page IconTo Previous Page
Loading...
36
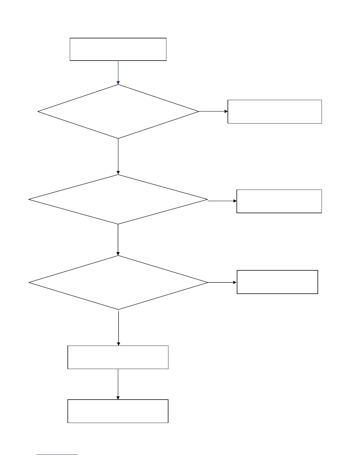
2. No Enciende
Revise si el receptor IR es normal
(Chequee tecla power del control remoto, si
equipo no responde significa que es anormal).
No inicia (LED naranjo)
Reemplace main board
Reemplace la Power board
No
Si
No
Si
No
No
Reemplace power board
Reemplace key board
Si
Reemplace IR board
Salida Power board24V
Revise si el botón de power funciona

Related product manuals