EasyManua.ls Logo

AOC LE50A5340S/68 - Page 55

AOC LE50A5340S/68
131 pages
To Next Page IconTo Next Page
To Next Page IconTo Next Page
To Previous Page IconTo Previous Page
To Previous Page IconTo Previous Page
Loading...
55
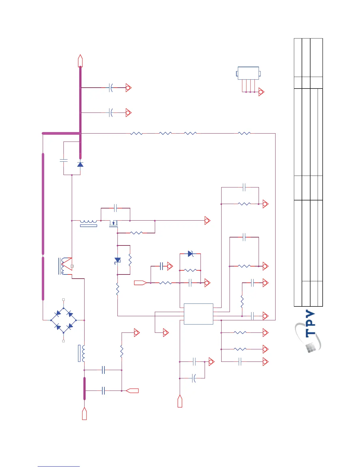
ZD9801
BZT52-B3V6
12
C9806
100N 50V
R9818
16K 1% 1/8W
+
C9815
68uF 450V
L9801
240UH
6
4
R9807
680K OHM +-1% 1/4W
C9802
10N 50V
C9818
47PF
IC9801
SSC-2005S
FB
1
COMP
2
RT
3
RDLY
4
CS
5
GND
6
OUT
7
VCC
8
R9804
1MOHM +-1% 1/4W
R9815
100K 1%
R9823
470K 1%
R9814
33K 1/8W 1%
R9808
0.07R
R9811
NC/24K 1/8W 1%
C9805
1UF 450V
R9803
82 OHM
C9804
10N 50V
C9817
NC/47PF
D9802
FMNS-1106S
-
+
D9801
KBP206G
2
1
3
4
R9810
47 OHM 1/4W
+
C9814
68uF 450V
C9810
2.2UF 25V
R9802
10R 1/8W 5%
Q9801
STF24NM60N
C9831
NC
R9809
680K OHM +-1% 1/4W
R9812
22K 1/8W 1%
FB9803
BEAD
1 2
HS9801
HEAT SINK
1
2
3
4
C9811
1NF 50V
R9813 27K 1/8W 5%
C9807
3.3nF 50V
+
C9803
10UF 50V
C9809
470NF 50V
C9801
NC/1UF 450V
R9806
10K OHM +-5% 1/8W
D9803
RB160M
12
FB9805
127R
1 2
HV
R-
R-
VCC_ON
Vsin
!
OEM MODEL
Size
Rev
Date
Sheet
of
TPV MODEL
PCB NAME
⿄⠍
T P V ( Top Victory Electronics Co . , Ltd. )
Key Component
A
25Friday , August 01, 2014

Related product manuals