EasyManua.ls Logo

AOC M19W531 - Page 28

AOC M19W531
68 pages
Print Icon
To Next Page IconTo Next Page
To Next Page IconTo Next Page
To Previous Page IconTo Previous Page
To Previous Page IconTo Previous Page
Loading...
19" LCD Color Monitor AOC M19W531
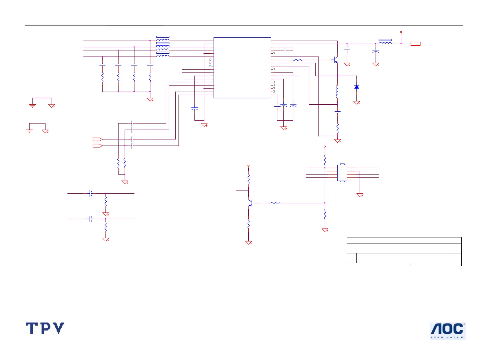
R371
10K 1/10W
+12V
L120
C199
2.2uF
R373
10K 1/10W
PGND
U602
LA40932H-TLM-E
1
2
3
4
5
6
7
8
9
10
11
12
13
14
15
16
17
18 19
20
21
22
23
24
25
26
27
28
29
30
31
32
33
34
35
36
OUT 1+
POWER GND1
OUT 1-
OUT 2+
POWER GND2
OUT 2-
NC
NC
NC
HP OUT1
HP OUT2
HP Ripple Filter
HP Standby
HP IN2
HP IN1
PRE GND
IN2
IN1 IN-VREF
NC
NC
NC
NC
AMP RippleFilter
AMP Standby
ON TIME
Tj Monitor
SW OUT
SW E
SW B
SW_GND
NC
Phase Compensation2
Phase Compensation1
Vcc
PRE Vcc
STBY2
PHONEL
C196
1uF/25V
+
C200
1uF/16V
PHONE_R
C197
1uF/25V
LOUT+A
PHONER
PHONE_L
R243
NC
R238
1K 1/10W
R372
4.7K 1/10W
A_L8
LOUT-
+
C192
22uF/16V
L116
300 OHM
1 2
A_R8
C185
0.001uF
CN107
CONN
2
4
6
8
1
3
5
7
AU_12V 2,8
ROUT+A
PHONE_R
C189
0.1uF
R246
NC
C198
2.2uF
ROUT-
LOUT+
POWER OFF
POP
SOLUTION
R244
4.7K 1/10W
L117
600 OHM
1 2
C195
2.2uF
R230
2.2 1/10W
+
C317
470uF/16V
L115
600 OHM
1 2
PGND
STBY1
STBY 1
C188
0.1uF
R234
2.2 1/10W
C186
0.1uF
STBY2
R229 10 1/10W
+
C193
47uF/25V
+
C191
47uF/25V
LOUT-
ROUT-
ROUT-A
PHONE_L
C187
0.1uF
D126
SSM54PT
Q111
PMBS3904
AU_12V
+12V
ROUT+
+
C201
1uF/16V
C190
0.1uF
R231
2.2 1/10W
L119
600 OHM
1 2
ROUT+
R237
1K 1/10W
PGND
Q109
TT3036-E
R233
2.2 1/10W
R403
1K 1/10W
L118
600 OHM
1 2LOUT+
PHONER
LOUT-A
R232
2.2 1/10W
PHONEL
C194
2.2uF
T2153-1-X-X-1-061212 1
Main board
B
10 11Wednesday , December 13, 2006
Tit le
Size Document Number Rev
Date: Sheet
of
28

Related product manuals