EasyManua.ls Logo

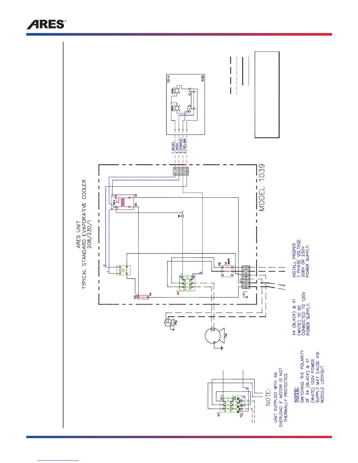
Ares SC2 - Wiring Diagrams - 208;230;1 Unit; Typical Standard Evaporative Cooler 208;230;1

Ares SC2
18 pages
Print Icon
To Next Page IconTo Next Page
To Next Page IconTo Next Page
To Previous Page IconTo Previous Page
To Previous Page IconTo Previous Page
Loading...
NOTE: IF ANY OF THE ORIGINAL WIRE AS
SUPPLIED WITH THE APPLIANCE MUST BE
REPLACED, IT MUST BE REPLACED WITH
WIRING MATERIAL HAVING A TEMPERATURE
RATING OF AT LEAST 105 C.
FIELD HI VOLT
FIELD LO VOLT
FACTORY LO VOLT
NOTE: IF ANY OF THE ORIGINAL WIRE AS
SUPPLIED WITH THE APPLIANCE MUST BE
REPLACED, IT MUST BE REPLACED WITH
WIRING MATERIAL HAVING A TEMPERATURE
RATING OF AT LEAST 105 C.
FIELD HI VOLT
FIELD LO VOLT
FACTORY HI VOLTFACTORY HI VOLT
FACTORY LO VOLT
Make-up Air Blower Model SC1/SC2/SC3, SE1/SE2, DC1/DC2 and DE1/DE2
11
Tel: (800)-288-0892 • www.aresmakeupair.com

Related product manuals