EasyManua.ls Logo

Arneg Pelican - Page 8

Arneg Pelican
Print Icon
To Next Page IconTo Next Page
To Next Page IconTo Next Page
To Previous Page IconTo Previous Page
To Previous Page IconTo Previous Page
Loading...
Pelican
8 05060104 01 01/09/2015
14
LN1256
NON UTILIZZATI
NOT USED
C.CALDO PERIM.CORNICE
GLASS DOOR HEATERS
CAVI CALDI VETRATE
9
PERIM.FRONT FRAME HEATER
GLASS DOOR THERMOSTAT
TERMOSTATO VETRATE
8
FRONT FRAME HEATER
C.CALDO MONTANTE CORNICE
7
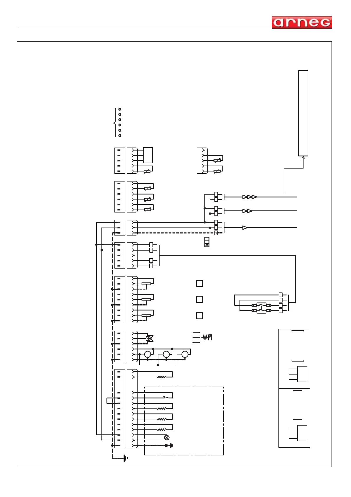
PE N I N 1A N 1A N PE N 2 PE 5A 5B
POWER 2
EVAPORATOR FANS
VENTILATORI EVAPORATORE
POWER 3
R1 PE N R2 PE N R3PE N
DEFROST HEATER
DEFROST HEATER
DEFROST HEATER
RESISTENZA SBRINAMENTO
RESISTENZA SBRINAMENTO
RESISTENZA SBRINAMENTO
R1 R2 R3
POWER 5
PE PE PE
M
12345
POWER 4
PE
1B 30 31
DOORS LIGHTING
ILLLUMINAZIONE PORTE
CHASSIS EARTHING
MESSA A TERRA DEL TELAIO
TELAIO
MARRONE/BROWN
G.VERDE/Y.GREEN
BLU/BLUE
1
2
POWER 1
M
PE
PE N I N 1A N 1A N 1B 30 31 PE N 2 PE 5A 5B
R1 PE N R2 PE N R3PE N
PE N I
N1
N1
PE N I
1212
UPPER LIGHTING CABLE
CAVO DI COLLEGAMENTO
ILLUMINAZIONE SUPERIORE
CAVO DI COLLEGAMENTO
TANK LIGHTING CABLE
ILLUMINAZIONE VASCA
123456 12345
PROBES 1
PROBES 2
ALIMENTAZIONE ILLUMIN.
LIGHTING SUPPLY
ALIMENTAZIONE CAVI CALDI
HEATERS SUPPLY
EVAPORATOR FANS SYPPLY
ALIMENTAZIONE VENTIL. EVAP.
VALVE SUPPLY
ALIMENTAZIONE VALVOLA
DEFROST HEATER SUPPLY
ALIMENTAZIONE RESIST. SBRIN.
SCHEMA ILLUMINAZIONE COMBINATI BT: D5A15927
WIRING DIAGRAM OF LIGHTING FOR COMBINED LT: D5A15927
S
+-
TRASDUTTORE DI PRESSIONE
PRESSURE TRANSDUCER
123456
SONDA SURRISCALDAMENTO
SUPERHEATING PROBE
END DEFROST PROBE
SONDA FINE SBRINAM.
AIR OUTLET PROBE
SONDA MANDATA ARIA
SONDA RIPRESA ARIA
AIR INLET PROBE
Ssh
Sdef
Sin
Sout
12345
SONDA INGRESSO REFRIGERANTE
REFRIGERANT INLET PROBE
Sev
S
+-
+=ALIM./SUPPLY
-=COMUNE/COMMON
S=SEGNALE/SIGNAL
R
mA
+=ALIM./SUPPLY
S=SEGNALE/SIGNAL
R
TRASDUTTORE DI PRESSIONE 4-20 mA TRASDUTTORE RAZIOMETRICO
PRESSURE TRANSDUCER 4-20 mA
S
+
RATIOMETRIC TRANSDUCER
SONDA SURRISCALDAMENTO
SUPERHEATING PROBE
Ssh
12345
12345
4321
LIGHT SWITCH
INTERR.LUCI
4321
01
02
SOLENOID VALVE
VALVOLA SOLENOIDE
EEV
CON CAVO COLORATO:
BLU(1)-MARRONE(2)-GRIGIO(3)-NERO(4)
WITH COLORED CABLE
BLUE(1)-BROWN(2)-GRAY(3)-BLACK(4)
TANK PLATE HEATER
C.CALDO LAMIERA VASCA
12
RAIL LIGHTING CABLE
ILLUMINAZIONE CORRIMANO
CAVO DI COLLEGAMENTO
M
PE
SCHEMA ELETTRICO SOVRASTRUTTURA SOLO MORSETTIERA/ ONLY TERMINAL BLOCK ELECTRIC PANEL FOR SUPERSTRUCTURE

Table of Contents