EasyManua.ls Logo

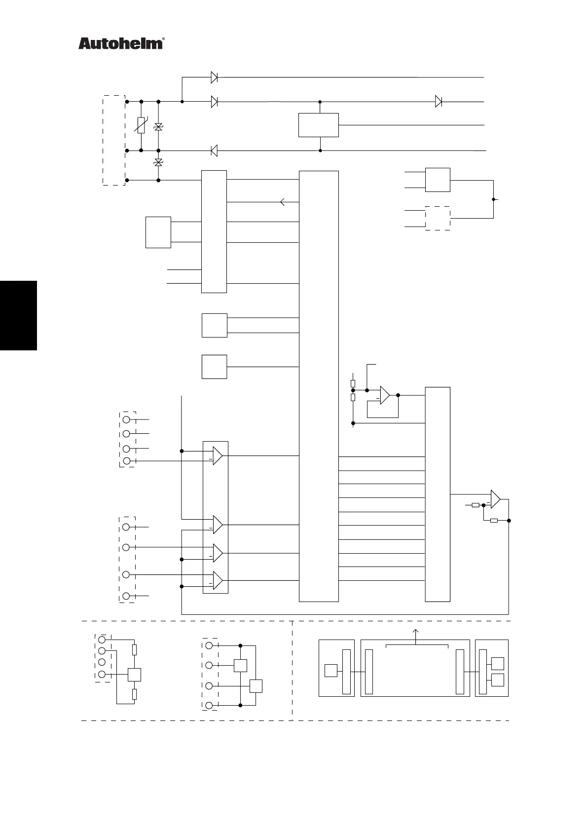
AUTOHELM Z219 - Figure 3 Block Diagram

Default Icon
20 pages
Print Icon
To Next Page IconTo Next Page
To Next Page IconTo Next Page
To Previous Page IconTo Previous Page
To Previous Page IconTo Previous Page
Loading...
IC1
+5V
0V
12V
12V HELD
IC5
REGULATOR
D2713-1
IC7
D4
D3
ASIC
RESET
W'DOG
R-C TIMING
COMPONENTS
12V HELD
IC6
EEPROM
XL1
12MHz
CRYSTAL
D5
(V1)
MICROPROCESSOR
12V
D6
IC2
+8V
REGULATOR
IC4b
REF TO IC3a, IC3d
OUT1
OUT2
(MSB) BIT1
BIT2
BIT3
BIT4
BIT5
BIT6
BIT7
BIT8
BIT9
(LSB) BIT10
VREF
IC4a
PL2
PL1
D2
D1
REGULATOR
(ALTERNATIVE FIT)
(IC9)
12V
0V
12V
0V
D/A CONVERTOR
IC8
R2
R1
PL1
MAIN PCB
PCB INTERCONNECTION
COMPARATORS
ANEMOMETER MAIN PCB WIND VANE
PL1 PL2 PL1 PL1
IC1
IC2
IC3
SeaTalk BUS
VTEST
SINE
COSINE
REF
1
2
3
4
0V
8V
NC
1
2
3
4
8V
0V
8V
SINE
COSINE
0V
IC3
8V
SINE
COSINE
0V
PL1
IC3
0V
8V
O/P
IC1
IC2
ANEMOMETER WIND VANE
ROUND PCBS
RED BLACK YELLOW
+12V 0V SeaTalk
SOLDERED CONNECTIONS
RED
BLACK
YELLOW
+12V
0V
SeaTalk
DATA
SeaTalk
CABLE
SeaTalk DATA IN
SeaTalk DATA OUT
RESET
W'DOG
POWER FAIL
P3.1
P3.0
RST
P1.4
P3.5
P1.1
P3.3
XTAL
P3.2
P3.4
P1.5
P1.0
SCL
SDA
P3.7
P3.6
P2.7
P2.6
P2.5
P2.4
P2.3
P2.2
P2.1
P2.0
+
0V
8V
ANEMOMETER
OUTPUT
+
+
+
+
a
d
b
c
+5V
R8
R9
0V
+
0V
R11
R10
Figure 3 Block Diagram
Signal flow is left to right except where indicated
ST80 Active Wind Transducer
16 ST80 Active Wind Service Procedures 83067-1
Z219

Related product manuals