EasyManua.ls Logo

Ayce PDS 5500 - Changing the Engine Oil; Noise and Vibration Information; Disposal and Recycling; Trouble Shooting

Ayce PDS 5500
Print Icon
To Next Page IconTo Next Page
To Next Page IconTo Next Page
To Previous Page IconTo Previous Page
To Previous Page IconTo Previous Page
Loading...
NOISE/VIBRATION INFORMATION
Measured sound values determined according to EN ISO 3744:1995.
Wear hearing protection!
Vibration total values (triax vector sum) determined according to EN ISO 3744:1995: The
vibration emission level given in this information sheet has been measured in accordance
with a standardized test given in EN ISO 3744:1995 and may be used to compare one tool
with another. It may be used for a preliminary assessment of exposure. The declared
vibration emission level represents the main applications of the tool. However, if the tool
is used for different applications, with different accessories or poorly maintained, the
vibration emission may differ. This may significantly increase the exposure level over the
total working period. An estimation of the level of exposure to vibration should also take
into account the times when the tool is switched off or when it is running but not actually
doing the job. This may significantly reduce the exposure level over the total working
period. Identify additional safety measures to protect the operator from the effects of
vibration, such as maintaining the tool and the accessories, keeping hands warm,
adjusting work patterns to avoid risk of vibration.
DISPOSAL AND RECYCLING
The unit is supplied in packaging to prevent its being damaged in transit. This packaging
is raw material and can therefore be reused or can be returned to the raw material system.
The unit and its accessories are made of various types of material, such as metal and
plastic. Defective components must be disposed of as special waste. Ask your dealer or
your local council.
One of the most damaging sources of pollution is oil; Do not throw away used engine oil in
with your domestic trash or down drains and sinks. Place it in a leak proof container and
take it to your local waste disposal site.
Before performing any maintenance or cleaning work, always turn off the engine and wait
until the generator has come to a standstill.
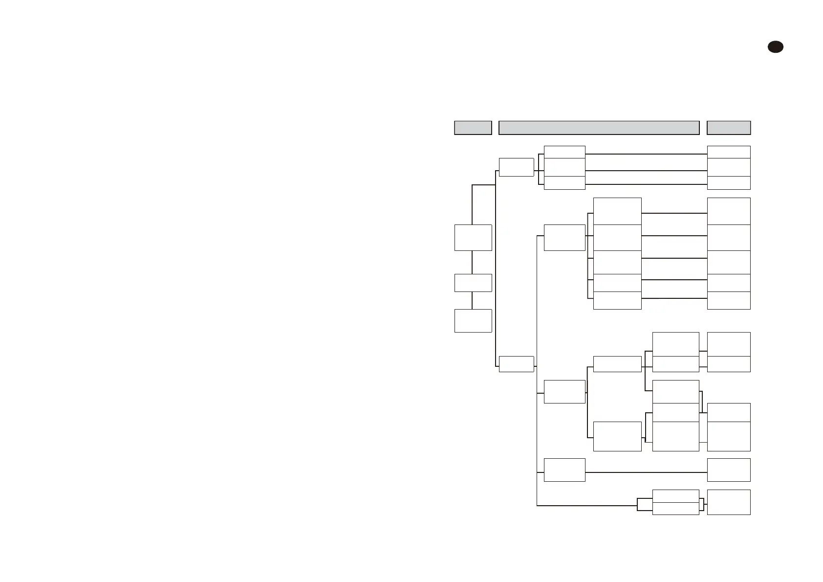
CONDITION PROBABLE CAUSE
CORRECTIVE
ACTION
Loose spark plug
Tighten plug
properly
Insufficient
compression
Loose cylinder
head bolt
Tighten bolt
properly
Damaged gasket Replace gasket
Fuel
systems
problems
Insufficient
pulling speed
for starting rope
Pull rope
sharply
Engine
won’t start
No fuel
supplied to
combustion
chamber
Foreign matter
in fuel tank
Clean tank
Clogged
fuel line
Clean fuel line
Low engine
output
No fuel in tank Supply fuel
Fuel shutoff
not open
Open valve
Engine run
erratically
Electric
systems
problems
Spark plug dirty
with carbon
or wet with fuel
Remove carbon
or wipe up
spark plug
Sufficient
compression
Improper
spark
Damaged
spark plug
Replace
spark plug
Combustion
chamber
supplied
with fuel
Faulty
magneto
Improper
adjustment of
carburetor
Consult dealer
Improper
spark
Insufficient
pulling speed
for starting rope
Pull rope
sharply
Improper
grade
of fuel used
Check fuel
Overloading
Check
the working
condition
Overheating
CHANGING THE ENGINE OIL
CAUTION: prolonged exposure to used engine oil is dangerous; always wash your hands
thoroughly after handling used engine oil.
1. Unscrew and remove the oil filler cap/dipstick.
2. Place a oil collection tray under the drain plug.
3. Unscrew the drain plug, and allow the used engine oil to drain from the crankcase into
the oil collection tray.
NOTE: Drain the engine oil when the engine is warm, this will ensure the oil flows out
quicker.
4. Replace the drain plug and its seal ring.
5. Fill the crankcase with engine oil to the ‘H’ mark on the dipstick.
6. Replace the oil filler cap/dipstick.
D
GB
GB
IT
108
107
|
GB
TROUBLE SHOOTING