EasyManua.ls Logo

b&t BW16-Kit - Block Diagram; Electrical Characteristics

b&t BW16-Kit
14 pages
Print Icon
To Next Page IconTo Next Page
To Next Page IconTo Next Page
To Previous Page IconTo Previous Page
To Previous Page IconTo Previous Page
Loading...
Page
7
of
14
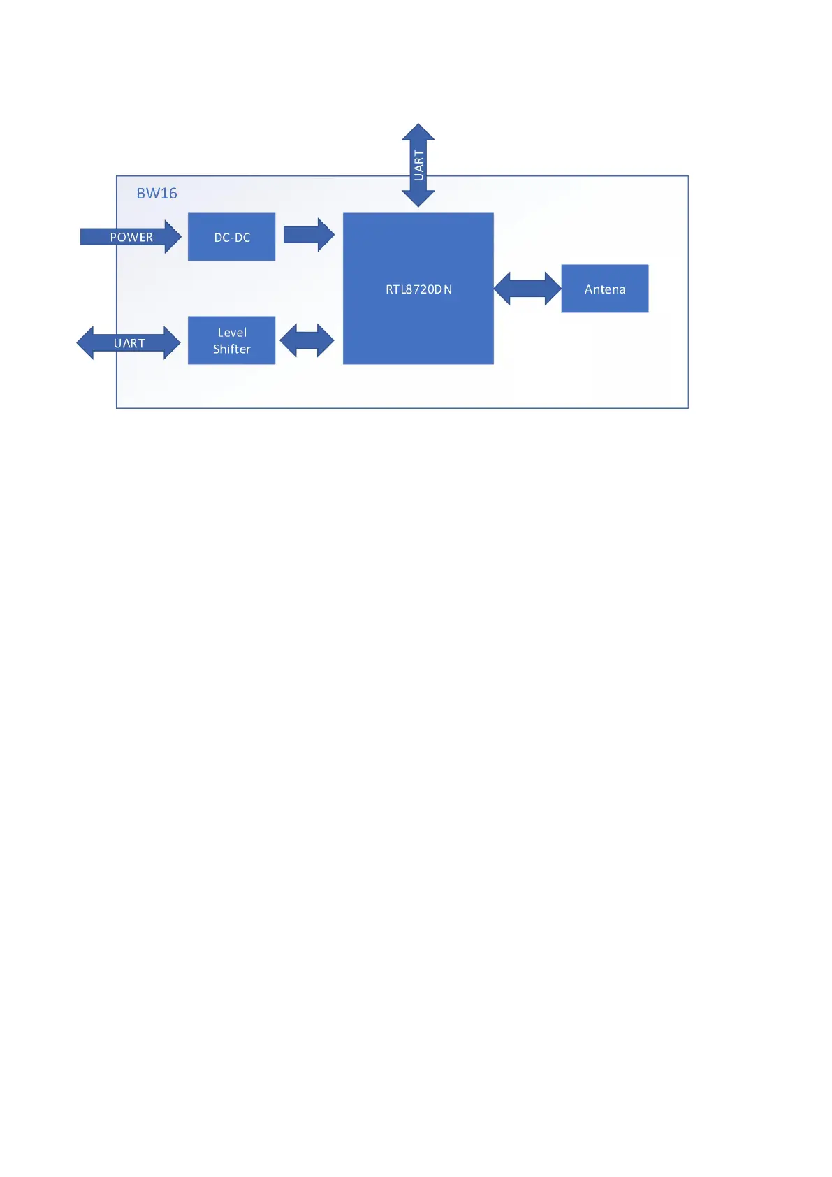
Block diagram
2.Electrical characteristics
Tips
The BW16 module are electrostatic sensitive devices (ESD) and require special ESD
precautions typically applied to ESD sensitive components. Proper ESD handling and packaging
procedures must be applied throughout the processing, handling, transportation and operation of
anyapplication that incorporates the BW18 module. Don’t touch the module by hand or solder with
non-anti-static soldering iron to avoid damage to the module.