EasyManua.ls Logo

Banner XS2ro - Page 58

Default Icon
162 pages
Print Icon
To Next Page IconTo Next Page
To Next Page IconTo Next Page
To Previous Page IconTo Previous Page
To Previous Page IconTo Previous Page
Loading...
24
32
14
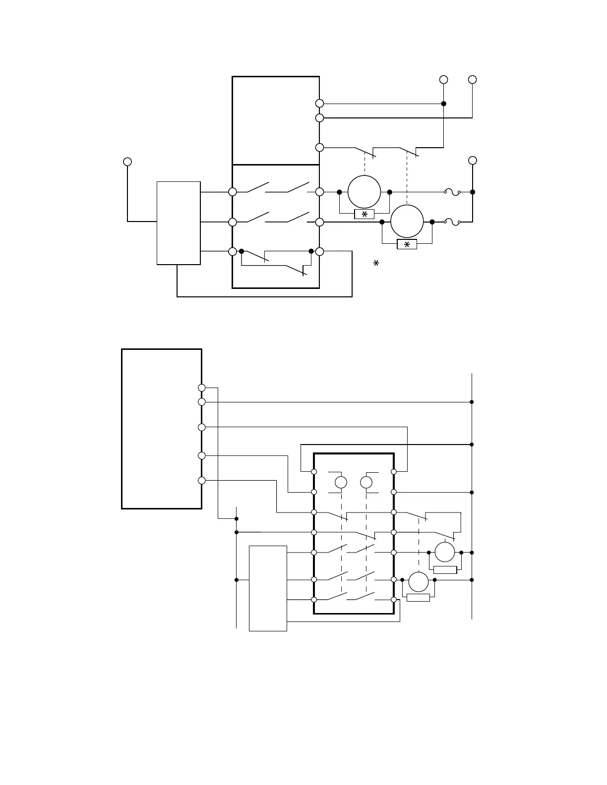
+24Vdc
+24Vdc
0Vdc
0Vdc
L2/-V
L1/+V
EDM
XS1ro or XS2ro
XS26-2xx
23
31
13
Safety Relay Outputs 43/44,
53/54 and 61/62 can be
wired similarly, but require a
separate EDM or AVM input
for monitoring.
MPCE1
MPCE2
Arc Suppressors
Machine
Control
Circuit
Feedback Loop (optional)
Figure 40. Generic XS/SC26-2 Hookup: Safety Relay Output (Dual-Channel) with EDM
0V dc
S3
S4
Y3
Y1
13
23
33
Y4
Y2
14
24
34
S1
S2
K2 K1
MPCE
2
MPCE
1
IM-T-9A
*
*
+24V dc
Feedback (optional)
* Installation of transient (arc) suppressors across the coils of MPCE1 and MPCE2
is recommended (see W
arning)
Machine
Control
XS/SC26-2xx
+24Vdc
0Vdc
SO1a
(SO1 not split)
SO1b
EDM
Figure 41. Generic XS/SC26-2 Hookup: Solid-State Safety Output to IM-T-9A
XS/SC26-2 and SC10-2 Safety Controllers
58 www.bannerengineering.com - Tel: + 1 888 373 6767

Table of Contents

Related product manuals