EasyManua.ls Logo

bar 670 - Electric Diagram

Default Icon
36 pages
Print Icon
To Next Page IconTo Next Page
To Next Page IconTo Next Page
To Previous Page IconTo Previous Page
To Previous Page IconTo Previous Page
Loading...
·
28
·
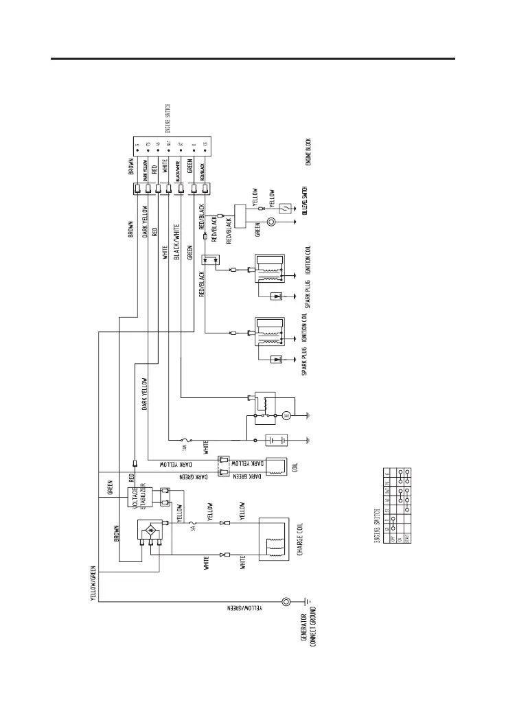
XII. ELECTRIC DIAGRAM
ELECTRIC DIAGRAM