EasyManua.ls Logo

Bard MC4002-B - Page 31

Default Icon
61 pages
Print Icon
To Next Page IconTo Next Page
To Next Page IconTo Next Page
To Previous Page IconTo Previous Page
To Previous Page IconTo Previous Page
Loading...
Manual 2100-614K
Page 31 of 61
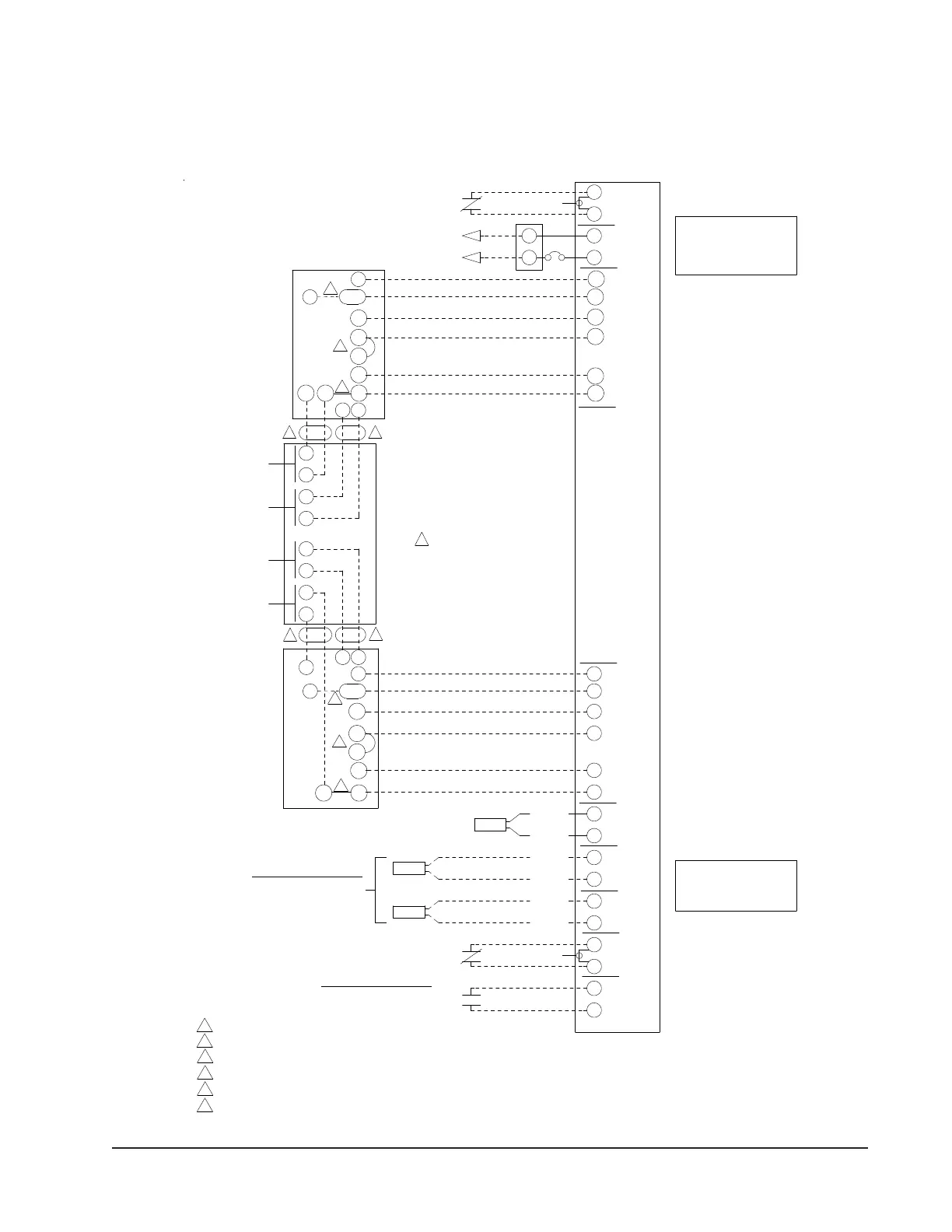
CONTROLLER CONNECTIONS DIAGRAM 7
2-Stage (W*SAC Series) Air Conditioners
with JADE
TM
Economizers
CB
4
Y3
R
G
C
W
Y1
A
Y1
Y3
1
Y2
A/C #2
A/C #1
2
4
2
3
BOARD
ECON 2
LOCKOUT 2
LOCKOUT 1
ECON 1
A
2 3
2
E
F
3
3
E
F
2
2
3
REMOVE JUMPER
1
ALARM
"NO" CONTACTS - CLOSE ON RISE
HUMIDITY CONTROLLER
"NC" CONTACTS - OPEN ON ALARM
REMOVE JUMPER
RT
GENERATOR RUN ALARM
OPTIONAL FIELD INSTALLED
NUMBER 8612-023A
SILVER
COPPER
SILVER
COPPER
SILVER
COPPER
SENSORS, BARD PART
SENSOR 12" LEADS
STANDARD LOCAL
35 FOOT TEMPERATURE
CU, AND SILVER LEAD TO AG.
LEAD MUST CONNECT TO
CONTROLLER
GEN
REM 2
REM 1
LOCAL
UNIT 2
UNIT 1
48 VDC
HUMIDITY
CONNECTION
FIRE/SMOKE
OPTIONAL - 48 VDC
POLARITY SENSITIVE. COPPER
NOTE: ALL SENSORS ARE
OPTIONAL FIELD INSTALLED
OPERATE ON DC POWER ONLY
OR CONTROLLER WILL NOT
FIRE/SMOKE ALARM CIRCUIT
"NC" CONTACTS - OPEN ON ALARM
Y1
B/W1
Y2
R
G
C
R
B/W1
C
CU
AG
CU
AG
R
G
W
C
-
H2
H1
G2
G1
AG
CU
Y2
G
Y1
+
F2
F1
IS POLARITY SENSITIVE AND
MIS-4285
Y2
MUST BE CONNECTED AS SHOWN
5
W2
ADD JUMPER IF 15 KW OR HIGHER ELECTRIC HEAT IS INSTALLED5
THE JUMPER BETWEEN Y2 AND Y3 MUST BE IN PLACE
1
3 THE "E" AND "F" CONNECTIONS FOR EMERGENCY COOLING ARE AVAILABLE ONLY ON THE -B ALARM BOARD
REFRIGERANT PRESSURE LOCKOUT ALARM - REQUIRES "J" CONTROL MODULE IN A/C UNITS2
JADE CONTROLLER MUST BE SET TO 10V ON MINIMUM POSITION TO WORK AS EMERGENCY COOLING
4
THE JUMPER BETWEEN RT AND R MUST BE IN PLACE
6
W2
5
6
NOTE: DC BACK-UP POWER
6
RT
MC4000 series

Table of Contents

Related product manuals