EasyManua.ls Logo

Baxi 7682194 - Installer Notification Guidelines

Baxi 7682194
80 pages
Print Icon
To Next Page IconTo Next Page
To Next Page IconTo Next Page
To Previous Page IconTo Previous Page
To Previous Page IconTo Previous Page
Loading...
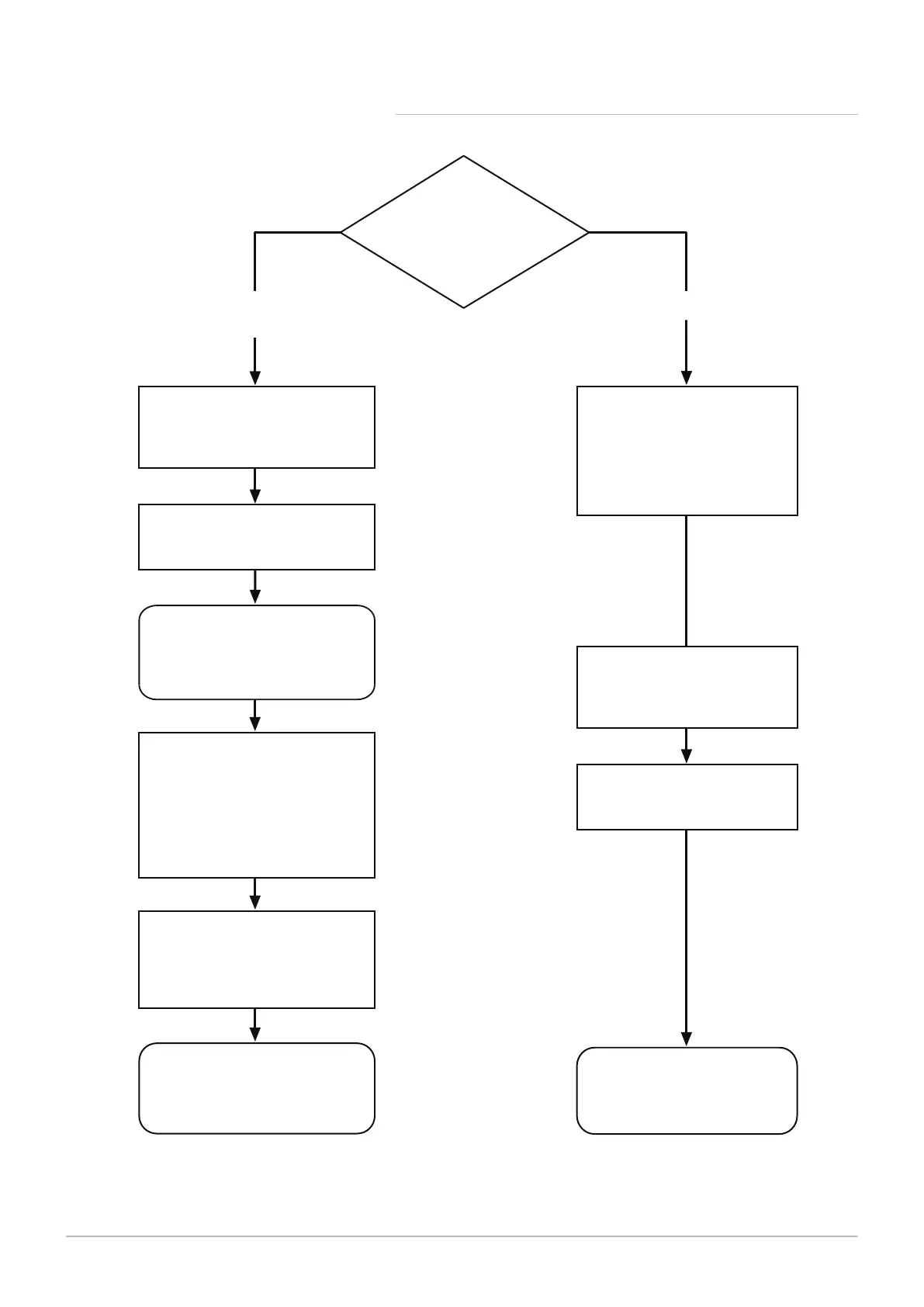
1.1.3 Installer Notification Guidelines
Fig.2 Installer Notification Guidelines
AD-3000696-01
Choose Building
Regulations Notification
Route
Contact your relevant Local
Authority Building Control
(LABC) who will arrange
an inspection or contact
a government approved
inspector
LABC will record the data
and will issue a
certificate of compliance
‘Gas Safe Register’ will issue a
Building Regulations Compliance
Certificate to the property owner
and inform the relevant LABC
You must ensure that the
certificate number issued by
the ‘Gas Safe Register’ is written
onto the Benchmark Checklist
Scheme Members only
Call ‘Gas Safe Register’ on:
0800 408 5577
or log onto:
www.gassaferegister.co.uk
within 10 days
If you notify via the ‘Gas Safe
Register’, the register will issue
the Building Regulations
certificate on members’ behalf
Complete the
Benchmark Checklist
Install and Commission this
appliance to manufacturer's
instructions
Competent Person's
Self Certification Scheme
Building Control
Complete the
Benchmark Checklist
Install and Commission this
appliance to manufacturer's
instructions
1 Safety
7679306 - 1 - 10082017 7

Table of Contents

Related product manuals