EasyManua.ls Logo

BBK DV113S - Block Diagram

BBK DV113S
38 pages
Print Icon
To Next Page IconTo Next Page
To Next Page IconTo Next Page
To Previous Page IconTo Previous Page
To Previous Page IconTo Previous Page
Loading...
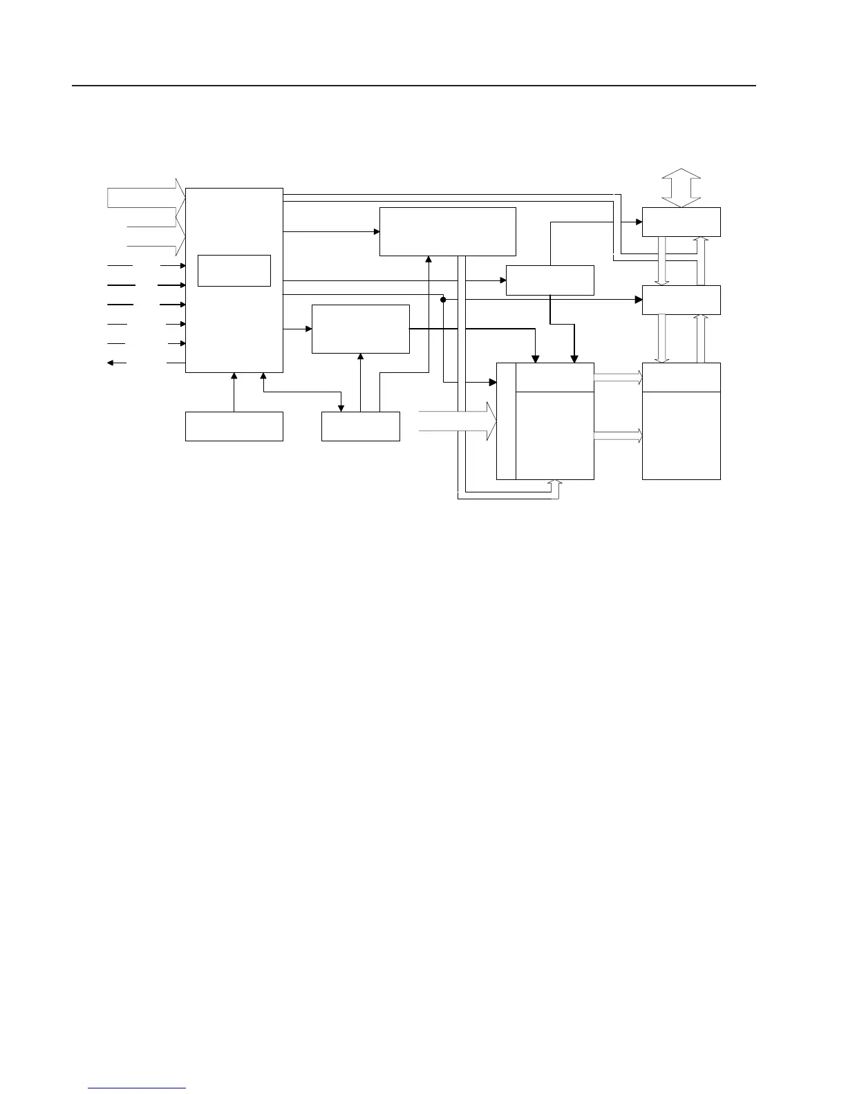
BLOCK DIAGRAM
STATE
CONTROL
WE#
CE#
OE#
BYTE#
COMMAND
REGISTER
DQ[15:0]
A[18:0], A-1
V
CC
DETECTOR TIMER
ERASE VOLTAGE
GENERATOR AND
SECTOR SWITCHES
PROGRAM
VOLTAGE
GENERATOR
ADDRESS LATCH
X-DECODER
Y-DECODER
8 Mb FLASH
MEMORY
ARRAY
Y-GATING
DATA LATCH
I/O BUFFERS
I/O CONTROL
RESET#
DQ[15:0]
A[18:0], A-1
RY/BY#

Related product manuals