EasyManua.ls Logo

BBK DV214SI(RU) - Page 26

BBK DV214SI(RU)
51 pages
Print Icon
To Next Page IconTo Next Page
To Next Page IconTo Next Page
To Previous Page IconTo Previous Page
To Previous Page IconTo Previous Page
Loading...
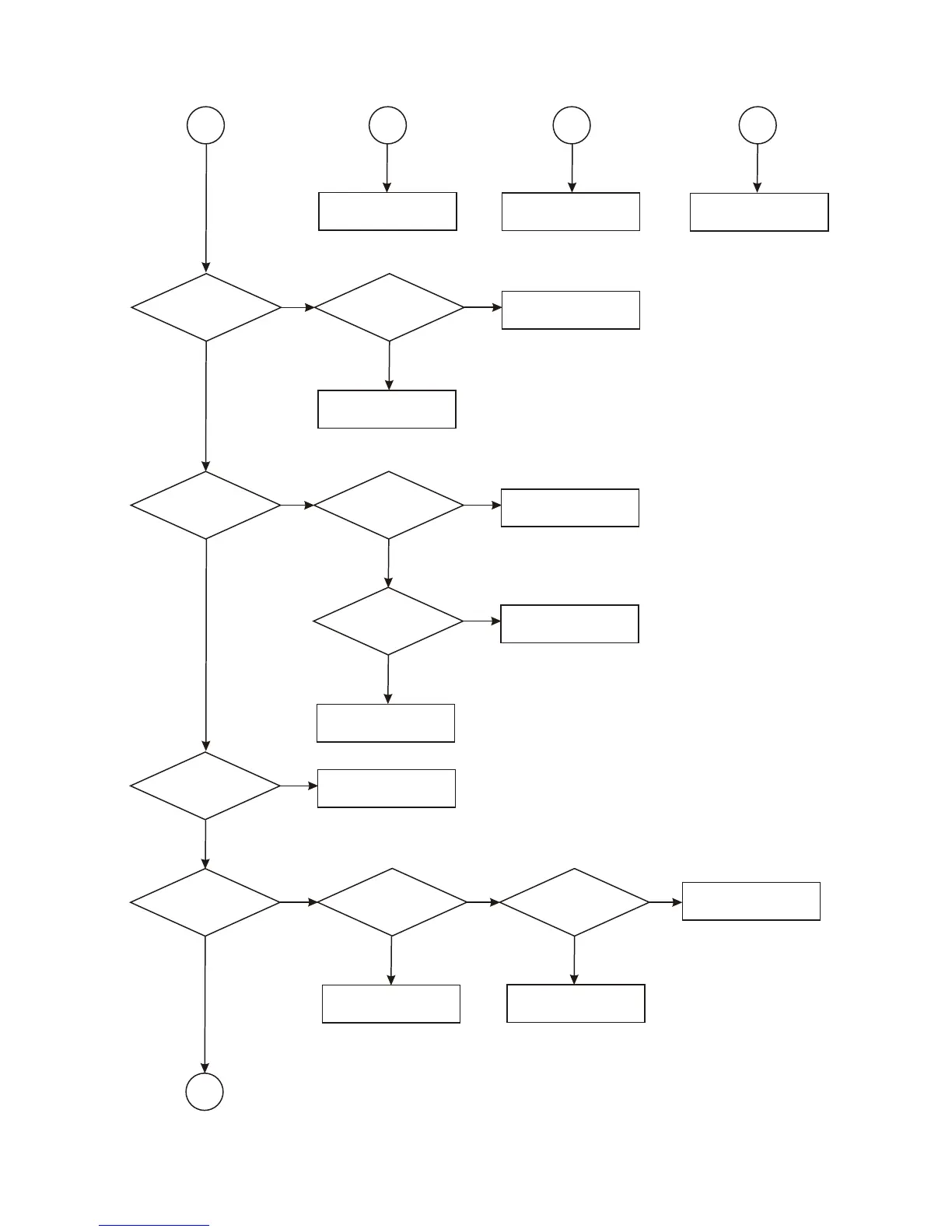
Replace FLASH
Check whether elements
around oscillator are normal,
replace oscillator if it is OK
Check power supply
circuit of decode board
Check
whether USB
reading is
available
Check
whether USB
terminal voltage
is normal
Check whether 5V voltage
is normal, replace MT1389
chip if it is normal
Replace USB terminal
Check
whether CD disc is
readable
Check
whether L3 inductance
is high level
Replace loader pick up
Check
whether power supply
Q4 is normal
Replace MT1389 chip
Check multilink power
supply of Q4 triode
Check
whether DVD disc is
readable
Refer to troubleshooting
flow chart of unreadable
CD disc
Check
whether composite video
output is normal
Unplug
XS7,XS8 flat cable
of decode board to check
whether video output
is normal
Check
whether L6 inductance
has composite video
output
Replace MT1389 chip
Check AV board
Replace AV terminal
B1
Y
N
Y
N
N
Y
N
Y
Y
N
N
Y
N
Y Y Y
N
N
A1
A2 A3
A4
- 21 -

Table of Contents

Related product manuals