EasyManua.ls Logo

Beissbarth MICROTEC 810 - ELECTRICAL DIAGRAMS

Default Icon
52 pages
Print Icon
To Next Page IconTo Next Page
To Next Page IconTo Next Page
To Previous Page IconTo Previous Page
To Previous Page IconTo Previous Page
Loading...
MICROTEC 810
N.653328 Rev. 0
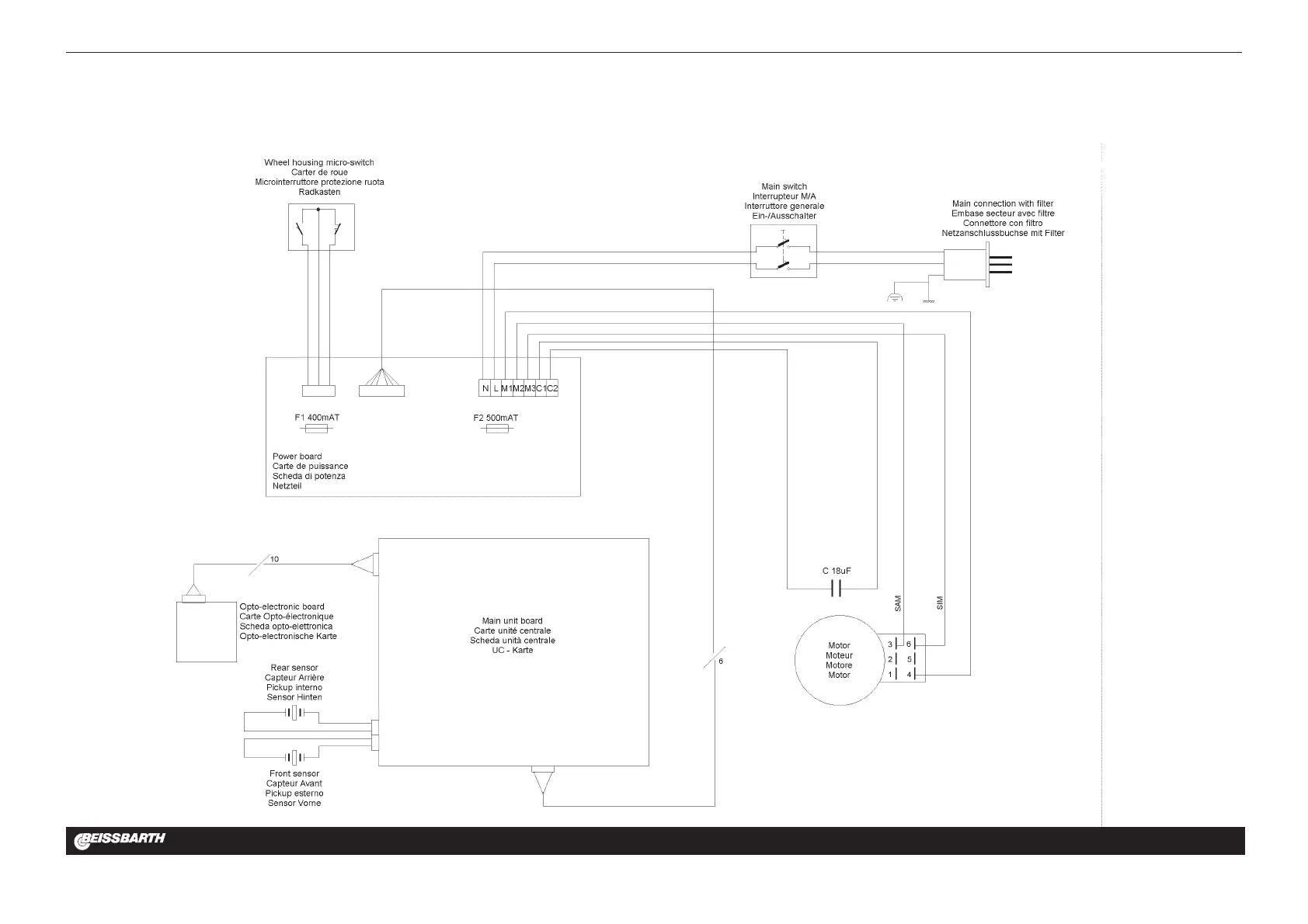
SCHEMA ELETTRICO EQUILIBRATRICE MICROTEC 810 A 230V
MICROTEC 810 BALANCING MACHINE ELECTRIC DIAGRAM AT 230V
DIAGRAMA DE CONEXION BALANCEADORA MICROTEC 810 A 230V

Table of Contents

Related product manuals