EasyManua.ls Logo

Beissbarth MICROTEC 810 - Page 47

Default Icon
52 pages
Print Icon
To Next Page IconTo Next Page
To Next Page IconTo Next Page
To Previous Page IconTo Previous Page
To Previous Page IconTo Previous Page
Loading...
MICROTEC 810
N.653329 Rev. 0
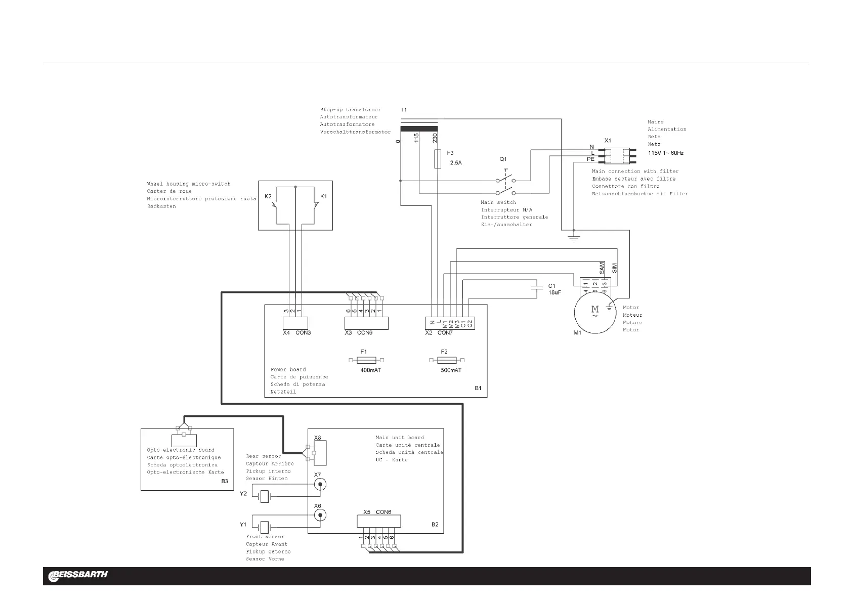
SCHEMA ELETTRICO EQUILIBRATRICE MICROTEC 810 A 115V
MICROTEC 810 BALANCING MACHINE ELECTRIC DIAGRAM AT 115V
DIAGRAMA DE CONEXION BALANCEADORA MICROTEC 810 A 115V

Table of Contents

Related product manuals