EasyManua.ls Logo

BERG BVEF23 - Page 11

BERG BVEF23
12 pages
Print Icon
To Next Page IconTo Next Page
To Next Page IconTo Next Page
To Previous Page IconTo Previous Page
To Previous Page IconTo Previous Page
Loading...
Service and Installation Manual
11
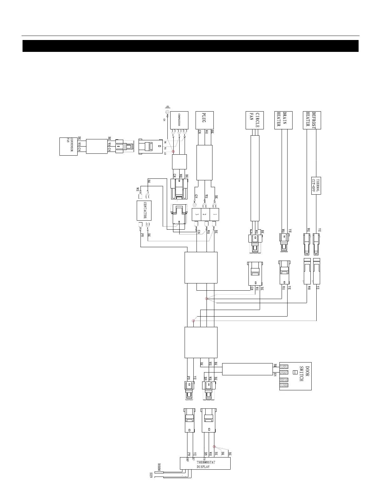
WIRING DIAGRAM
MODEL: BVEF23

Related product manuals