EasyManua.ls Logo

Berthoud ELYTE Series - Page 48

Berthoud ELYTE Series
153 pages
Print Icon
To Next Page IconTo Next Page
To Next Page IconTo Next Page
To Previous Page IconTo Previous Page
To Previous Page IconTo Previous Page
Loading...
SCHEMAS_ELECTRIQUES_GC 48
573.088 F
R
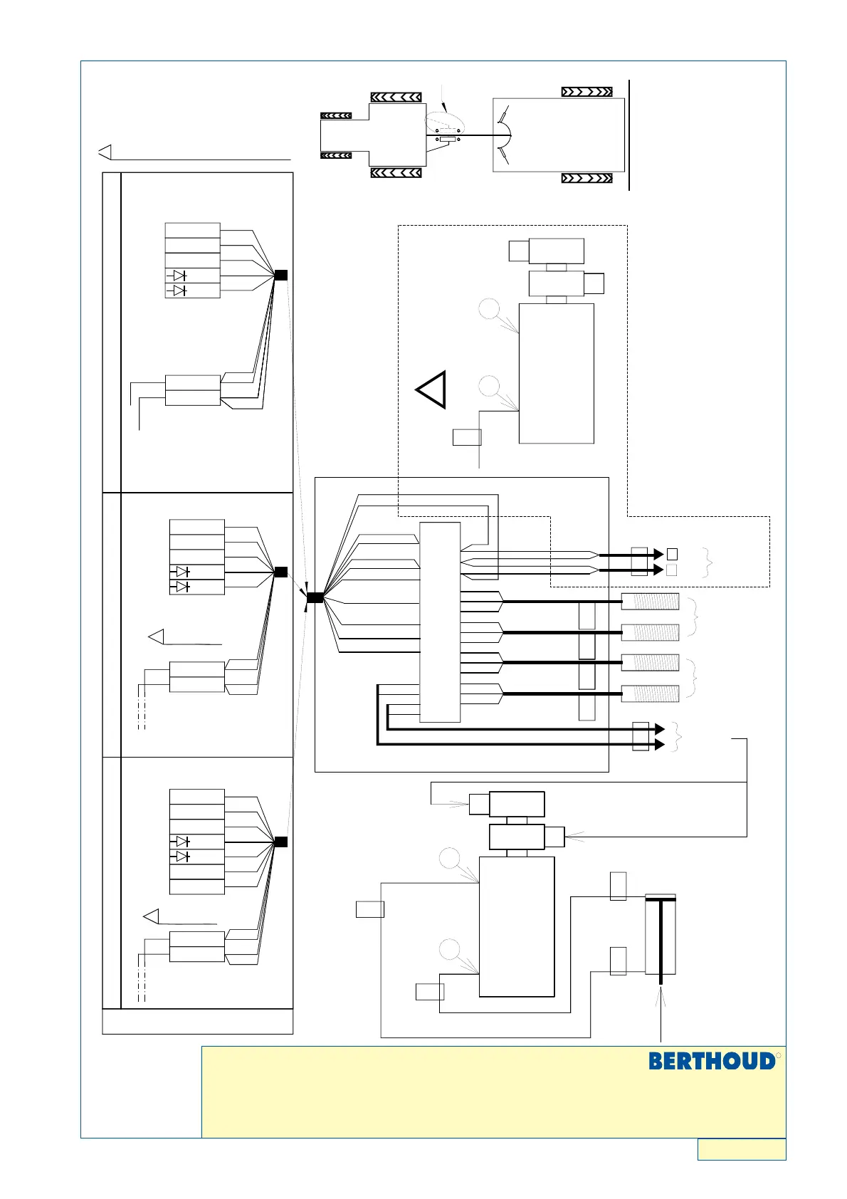
Câblage timon suiveur S.E.H. ou E.D. circuit ouvert
S.E.H or E.D. wiring (open circuit) - Tracking drawbar
G
N
HAUTEUR
RAMPE
montée
7
7
Timon suiveur / Fléche
brun brun
rouge
8
E2
0
0
0
0
E1
E1
6
6
5
5
4
3
2
1
1
Flèche
Gauche
24
22
B1
ELECTRO FLECHEELECTRO FLECHEELECTRO FLECHEELECTRO FLECHEELECTRO FLECHEELECTRO FLECHEELECTRO FLECHEELECTRO FLECHE
22
GGGGGGGG
A1
FLECHE
10
G
N
TIMON
Descente
FLECHE
4
G
BRUN
1
10
9
NNNNNNNN
NOIR
BLEU
4
3
2
bleu
bleu
brun
22
21
17
16
20
18
19
14
13
12
15
11
9
bleu
bleu
brun
BRUN
NOIR
BLEU
BRUN
BLEU
BRUN
NOIR
BLEU
NOIR
24
BRUN
BLEU
BLEU
BRUN
Marche suiveur
Voyant timon
7
5
4
6
3
2
RAZ Timon
17
bleu
74
7
17
8
8
TIMON SUIVEUR SEH
!
ELECTRO
HAUTEUR RAMPE
25
24
23
10
1
N
B2 A2
connexion
Boitier de
10
9
8
18
83
5
Timon Suiveur AXIALE
38
82
4
3
40
2
75
18
84
6
UNIQUEMENT CAS
1 2
4
3
bleu
rouge
48
47
8
7
17
18
63
62
57
58
61
60
64
9
10
5
4
3
2
6
Timon Suiveur SEH
DOCUMENT CONFIDENTIEL REPRODUCTION ET DIFFUSION INTERDITES
MODIFICATIONS
CABLAGE TIMON SUIVEUR SEH CIRCUIT OUVERT
OU TIMON SUIVEUR ELECTROS CIRCUIT OUVERT
IND
Création
DATE
VISA
SCB
DIFF.
2880
D'IDENTIFICATION
O
69220 BELLEVILLE
Ancien 39273
HEBTRUD
06/05/1999
573088
R
rcoliag
B
Ajout de 2 bornes à diodes
Ph.L2952
20/09/1999
C
Modification du bornier pour passer à 10 VEC
3822
30/03/2004
D
Supp. barrette 7 VEC. Bornes 46, 47 deveinnent 47, 48
3836
23/04/2004
A
PJ4238
Ph.L
Ph.L
E
Ajout du câblage "DDL"
06/12/2005
3
4
SUIVEUR
U.K
81
43
41
80
6
5
3
2
77
78
bleu
rouge
17
7
Timon Suiveur DDL
E
Barrette de connexion
8
18
82
4
PJ4252
F
Mise à jour du câblage "cas SEH et Axiale"
20/12/2005
F
F

Related product manuals