EasyManua.ls Logo

Berthoud ELYTE Series - Page 49

Berthoud ELYTE Series
153 pages
Print Icon
To Next Page IconTo Next Page
To Next Page IconTo Next Page
To Previous Page IconTo Previous Page
To Previous Page IconTo Previous Page
Loading...
SCHEMAS_ELECTRIQUES_GC 49
R
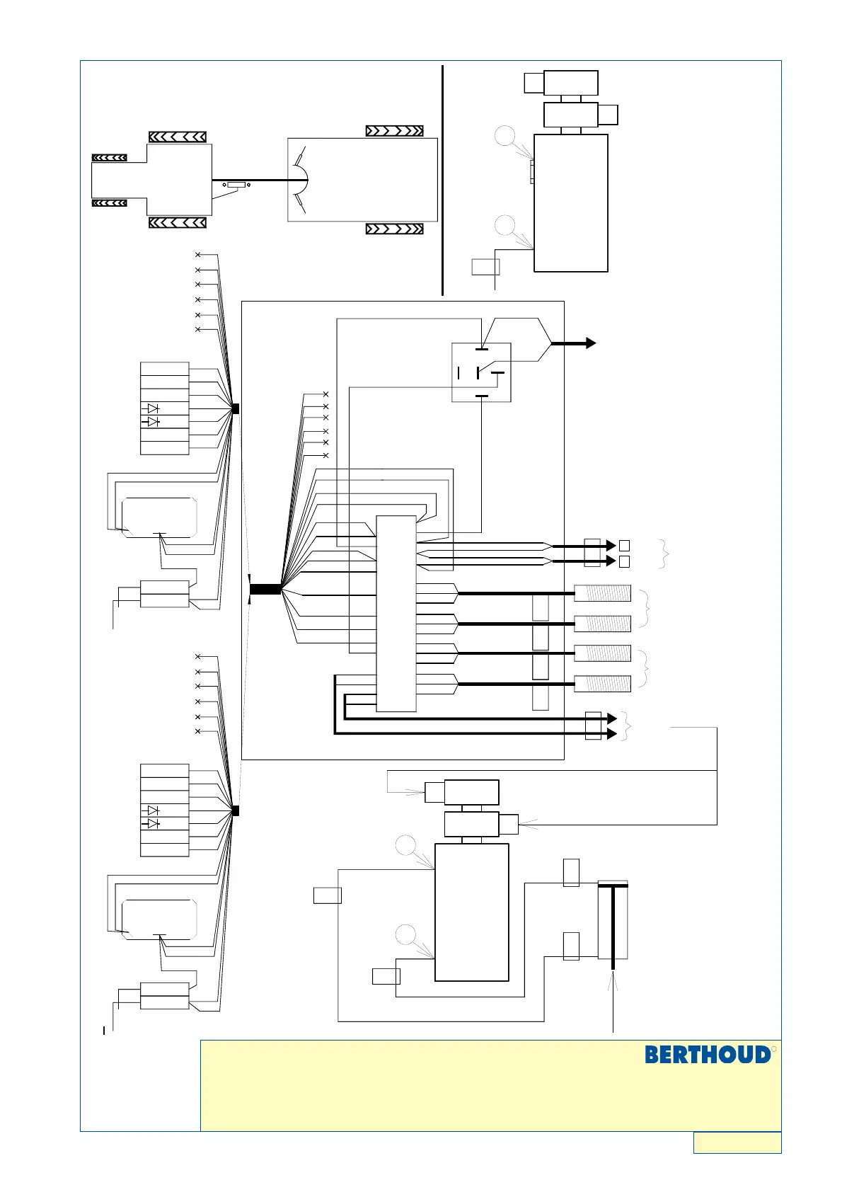
Câblage timons suiveur tous types de tracteurs - Rampe S.E.H.
Wiring for tracking drawbar, all tractor types - S.E.H. boom
573.089 D
84
brun
montée
brun
Timon sui veu r / Fléch e
7
7
6
H
A UTE UR DE
R A MPE
7
NOIR
B L E U
NOIR
B RUN
B L E U
NOIR
B RUN
B L E U
B RUN
B L E U
NOIR
B RUN
NNNNNNNN
brun
bleu
bleu
ELECTRO FLECHEELECTRO FLECHEELECTRO FLECHEELECTRO FLECHEELECTRO FLECHEELECTRO FLECHEELECTRO FLECHEELECTRO FLECHE
Flèche
Gauche
2 4
22
GGGGGGGG
F L ECH E
N
G
Descente
G
TIM ON
F L ECH E
10
1
brun
bleu
bleu
2
3
4
4
9
7
38
bleu
B1
22
A1
2 4
39274
17
boitier de
connexion
timon suiveur
E 2
B RUN
E1
E1
0
0
0
0
9
10
B RUN
B L E U
B L E U
V oyant ti mon
M a rche sui veu r
R AZ Timon
13
11
1
1
2
3
15
1 2
13
14
2
3
6
4
5
5
6
1 9
18
2 0
1 6
17
4
5
6
2 1
22
7
17
16
Interrupteur
39
8
18
1
2
1
16
rouge
rouge 1,5 mm²
82
83
48
49
51
52
2
3
4
5
10
9
1
13 br un
7 bleu
1 6
CABLAGE TIMON SUIVEUR TOUS TYPES
TRACTEURS RAMPES SEH
D O C UME NT C ONF I DENTIE L R E PROD U C TION E T D I FFUSION IN T
MOD I F I CATION S
2880
IN D
D I FF.
DAT E
N
B
05/10/99
DAT E :
06-05-1999
BYP A SS
TIM ON
Passage du cable 19 conducteurs
14 noir
14 noir
10
bleu
brun
N
86
30
87a
85
87
GGGGGGGG
D'IDENTIF I CAT
I
Di sq u e tte :
Fic h ie r:
69220 BELLE VIL
L
BERTHOU
D I FF.
DESSINE :
VISA
Ph.L
2972 VR
573089
10
39274
B
ELECTRO
HAUTEUR RAMPE
B2
1
NNNNNNNN
A2
14
2 3
8
2 4
82 5
8
18
1
11
1 2
13
15
V /J
V/J
11
12
14
15
13
4
1 2
3
64
6
7
47
bleu
17
16
Interrupteur
48
8
18
1
2
16
rouge
rouge 1,5 mm²
62
63
57
58
60
61
2
3
4
5
10
9
1
V/J
11
12
14
15
13
SEH suiveur 3 à 7 tronçons
SEH suiveur 8 à 10 tronçons
C
29/03/2004
Ajout de SEH Suiveur 10 tronçons
3822
Ph.L
C
D
23/04/2004
Bornes 46 et 47 deviennent 47 et 48
3836
Ph.L
D

Related product manuals