EasyManua.ls Logo

BLACKMER CRL2 - Pump Relief Valve and Bypass Valve; Check Valves; Mounting; Pump Drives

BLACKMER CRL2
12 pages
Print Icon
To Next Page IconTo Next Page
To Next Page IconTo Next Page
To Previous Page IconTo Previous Page
To Previous Page IconTo Previous Page
Loading...
701-B00 page 4/12
INSTALLATION
PUMP RELIEF VALVE AND BYPASS VALVE
NOTICE:
The pump internal relief valve is designed to protect the
pump from excessive pressure and must not be used as
a system pressure control valve.
For ALL liquefied gas applications, install an external bypass
valve, and any necessary piping, back to the tank. DO NOT
pipe the bypass valve back to the intake line. The setting on
the external bypass valve must be at least 25 psi (1.7 bar)
lower than the pump internal relief valve setting. The valve
and piping must be of adequate size to accommodate the full
flow from the pump when the discharge line is closed. The
non-adjustable pump internal relief valve is factory set a
approximately at 150 PSI (10.3 bar).
Refer to Blackmer Bypass Valve Installation and Maintenance
Instructions for bypass valve settings and adjustments.
Figure3 – Bypass Valve Mounting
CHECK VALVES
The use of check valves or foot valves in the supply tank is
not recommended with self-priming, positive displacement
pumps.
If the possibility of liquid backflow exists when the pump is off,
a check valve in the pump discharge piping is recommended
because the pump can motor in the reverse rotation and
create undue stress on all attached components. Never start
a pump when it is rotating in the reverse rotation as the added
starting torque can damage the pump and related equipment.
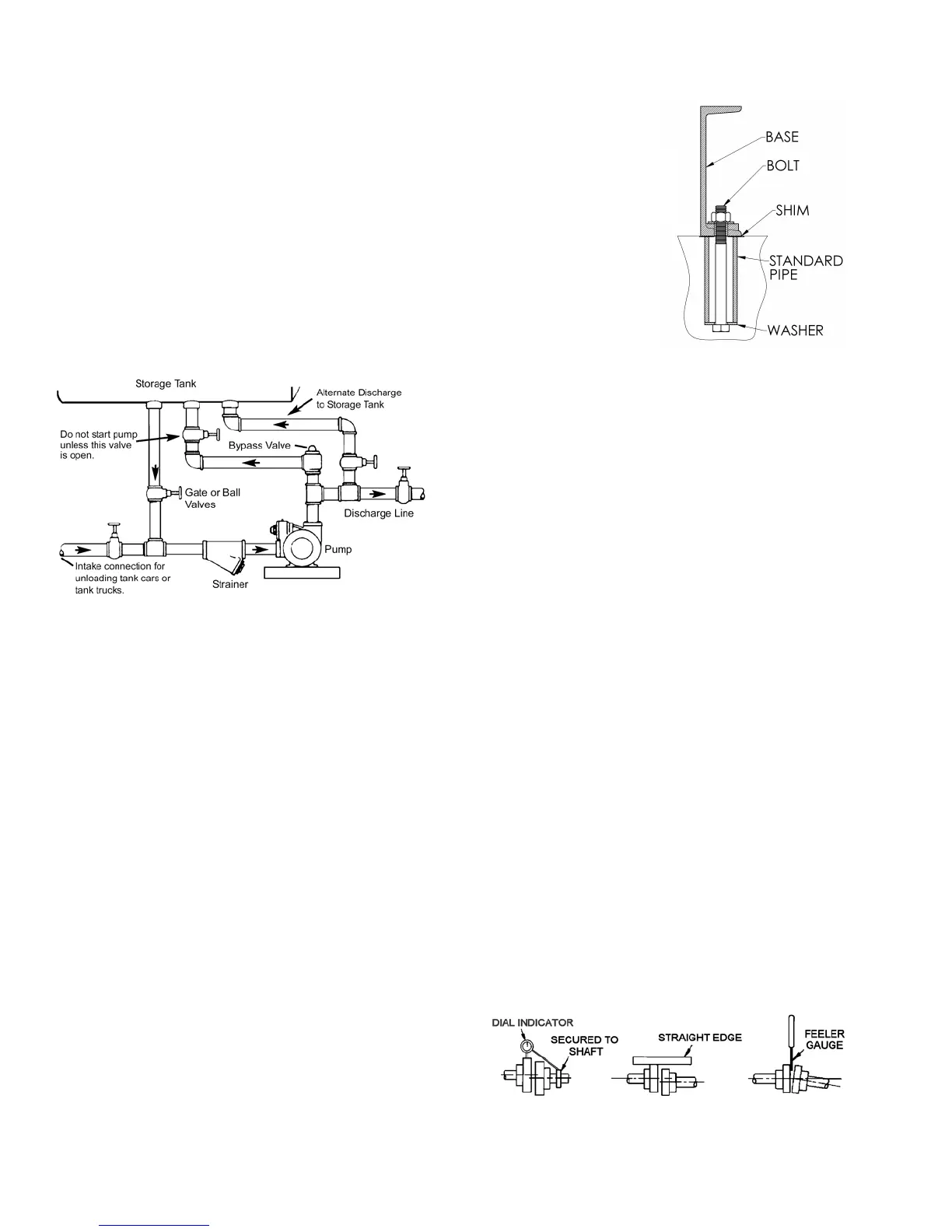
PUMP MOUNTING
Stationary Pumps
A solid foundation reduces noise and vibration, and will
improve pump performance. On permanent installations it is
recommended the pumping unit be secured by anchor bolts
as shown in Figure 4. This arrangement allows for slight
shifting of position to accommodate alignment with the
mounting holes in the base plate.
For new foundations, it is suggested that the anchor bolts be
set in concrete. When pumps are to be located on existing
concrete floors, holes should be drilled into the concrete to
hold the anchor bolts.
When installing units built on channel or structural steel type
bases, use care to avoid twisting the base out of shape when
anchor bolts are tightened. Shims should be used under the
edges of the base prior to tightening of the anchor bolts to
prevent distortion.
Truck Mounted Pumps
CRL pump models can be bolted to the truck frame or on a
saddle hung below the frame, and MUST be adequately
supported.
PUMP DRIVES
Stationary pumps are typically driven via a V-belt drive or via
a flexible coupling and gear reducer. Truck mounted pumps
are typically driven via the truck’s PTO drive or via a hydraulic
motor.
COUPLING ALIGNMENT
The pump must be directly coupled to a gear and/or driver
with a flexible coupling. Verify coupling alignment after
installation of new or rebuilt pumps. Both angular and parallel
coupling alignment MUST be maintained between the pump,
gear, motor, etc. in accordance with manufacturer’s
instructions. See Figure 5.
1. Parallel alignment: The use of a laser alignment tool or
dial indicator is preferred. If a laser alignment tool or dial
indicator is not available, use a straightedge. Turn both
shafts by hand, checking the reading through one
complete revolution. Maximum offset should be less
than .005" (.127 mm).
2. Angular alignment: Insert a feeler gauge between the
coupling halves. Check the spacing at 90° increments
around the coupling (four checkpoints). Maximum
variation should not exceed .005" (.127 mm). Some
laser alignment tools will check angular alignment as
well.
3. Replace the coupling guards after setting alignment.
Figure 5 – Coupling Alignment
Figure 4 - Pipe Type
Anchor Bolt Box

Related product manuals