EasyManua.ls Logo

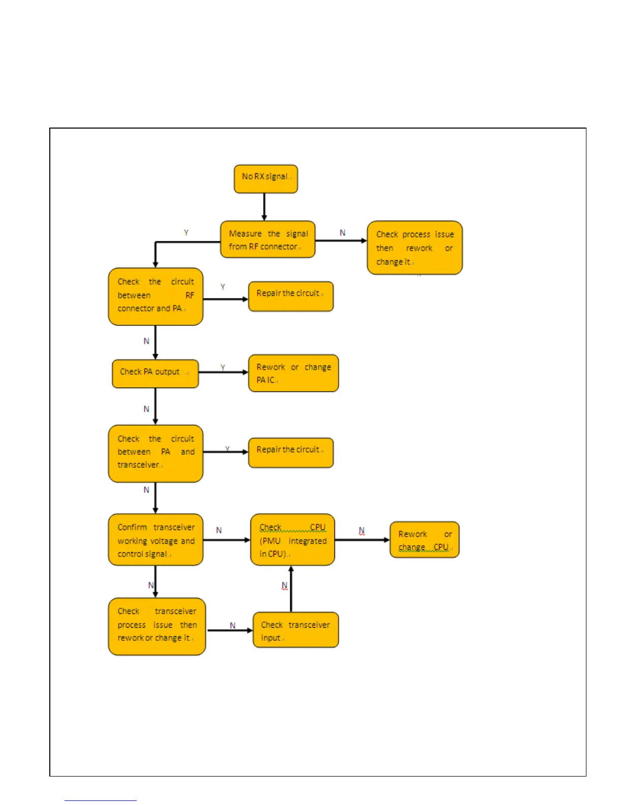
Blu LIFE 8 - 3.3.3 RX Examine and Repair Flow Chart

Blu LIFE 8
29 pages
Print Icon
To Next Page IconTo Next Page
To Next Page IconTo Next Page
To Previous Page IconTo Previous Page
To Previous Page IconTo Previous Page
Loading...
3.3.3 RX examine and repair flow chart

Related product manuals