EasyManua.ls Logo

BMW Universal Bluetooth - Page 22

BMW Universal Bluetooth
25 pages
Print Icon
To Next Page IconTo Next Page
To Next Page IconTo Next Page
To Previous Page IconTo Previous Page
To Previous Page IconTo Previous Page
Loading...
22
Bluetooth
TM
Speaker
Te l +
Te l -
Te lephone M
ute
Te lephone O
n
X10018
2113
Cradle Key +
Cradle O
n
Bluetooth
Antenna
I/K Bus
to other modules
from terminal 30
from K3
unloader relay
3
Light
Switch
input
F57
10A
X01185
X01185
Microphone
132
M
icroph
one +
M
icroph
one -
M
icropho
ne Shield
X18507
output
to
speaker
F56
X13649
SES
Jumper
Plug
X01041
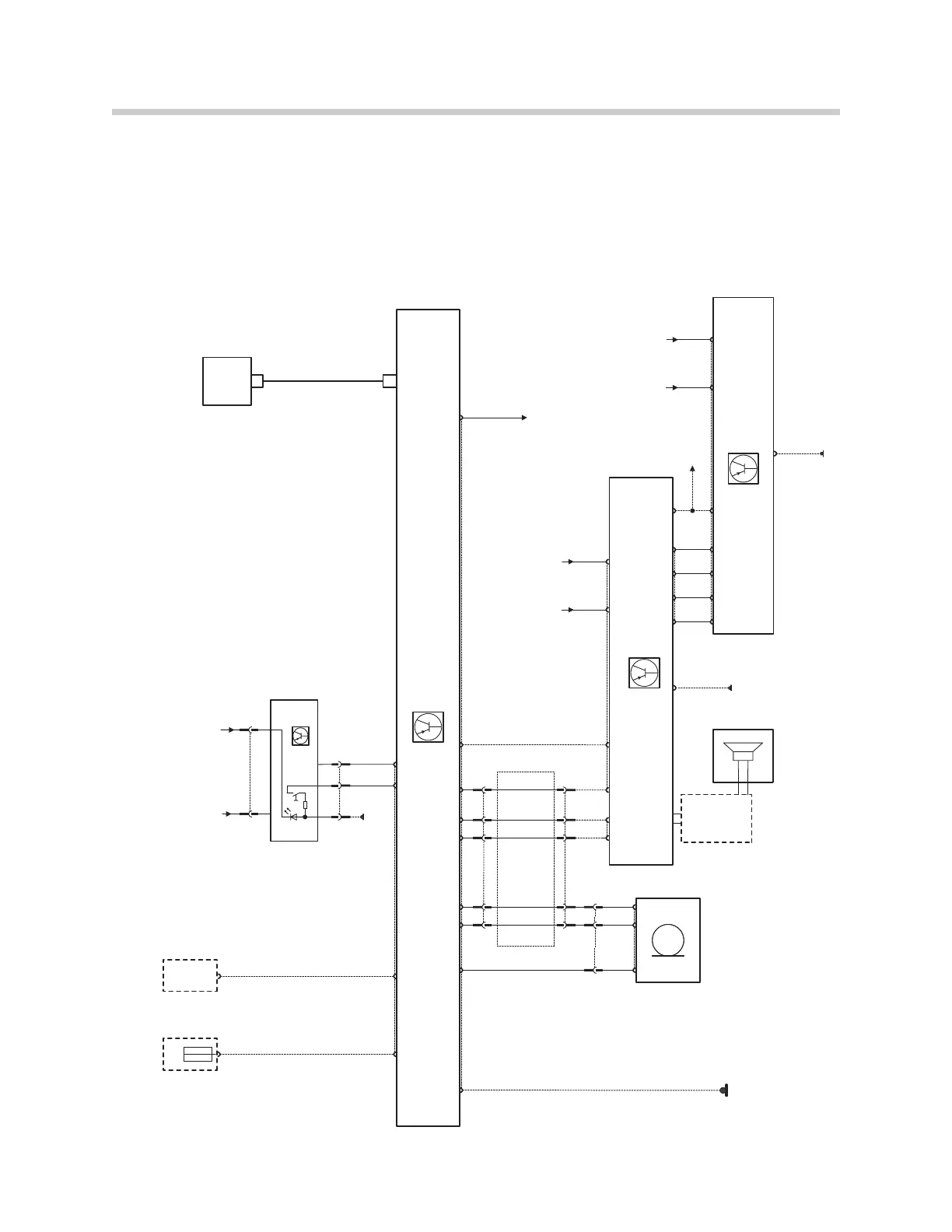
ULF Wiring Schematic for the E39
with Boardmonitor
ULF
Control
Module
Radio
Control
Module
Eject Box
15 16101112
6
12
11
32
35
17
15513338371192136
26 25 23
1812
13
98
10 11
+5V
X13016
X2759
2
1
3
K3
Unloader relay
terminal R
X9987
X9988
30
X01041
G
round D
istr
ibution
Schematic information
obtained / developed using
schematics from DIS v 32.0
I/K
B
u
s
X57
X10390
X10390
Boardmonitor
X13649
X18801
T
A
P
E
L
-
T
A
P
E
L
+
T
A
P
E
R
-
T
A
P
E
R
+
2
4
1
8
9310
7
6
X13646
9
to other modules
X13646
X13646
from terminal 30
F56
7 1
Light
Switch
input
X13016
X18801
2
X4545
X4545
5
from terminal 30
F57

Related product manuals